HOME   LIST
‹–   –›

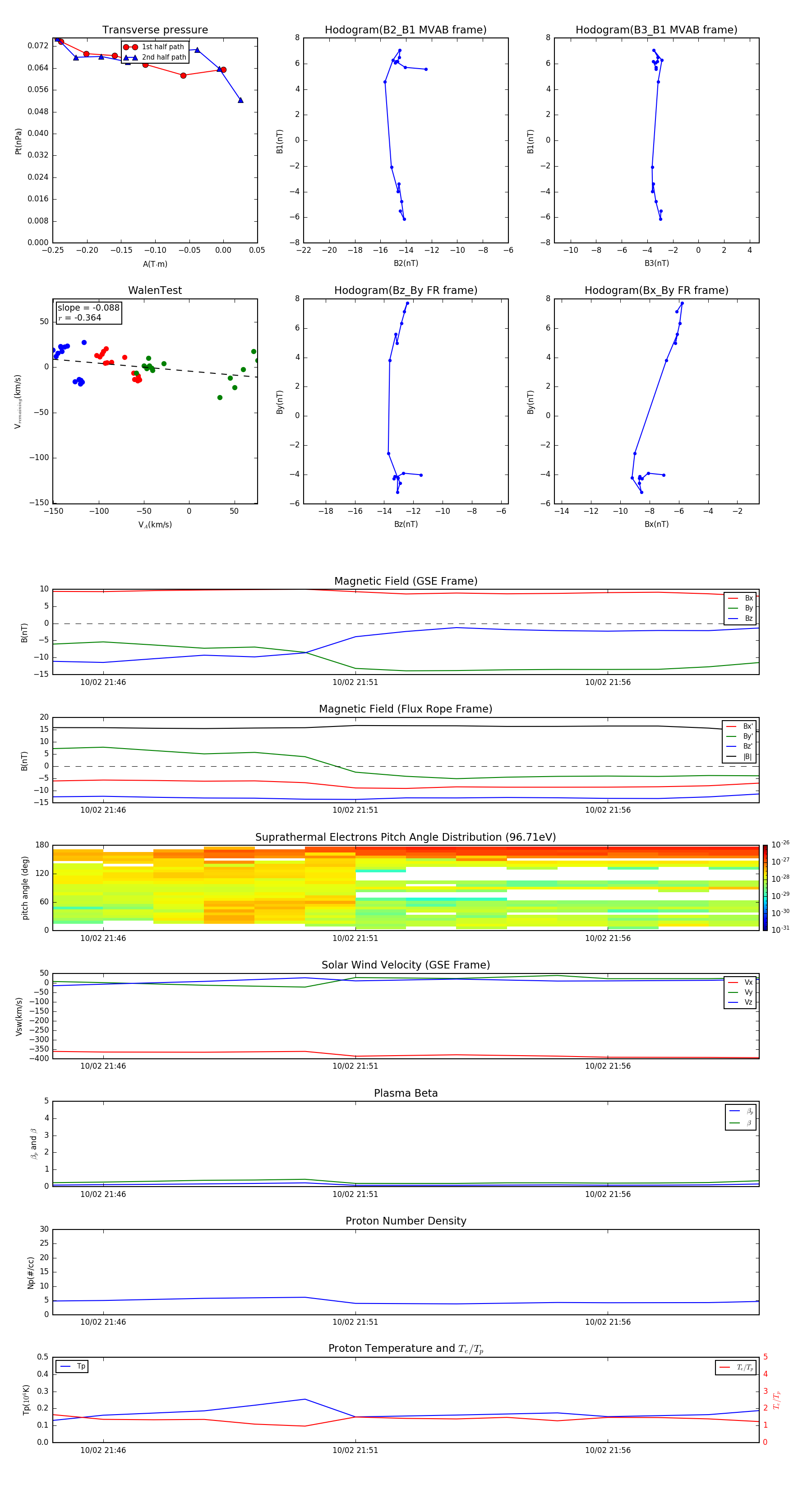
Flux Rope in 2003

Flux Rope Event 2003-10-02 21:45 ~ 2003-10-02 21:59 (15 minutes)


plot