HOME   LIST
‹–   –›

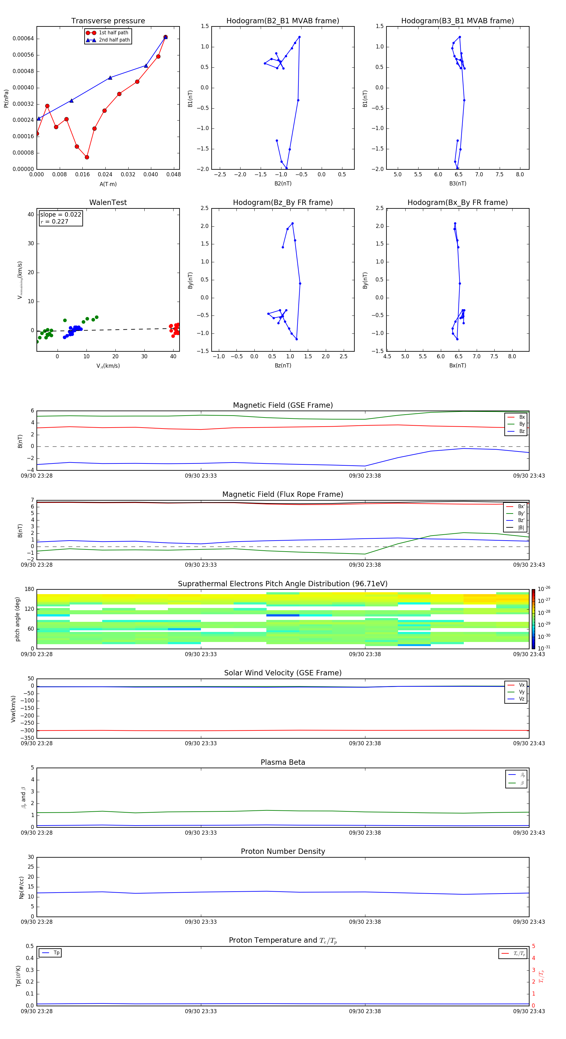
Flux Rope in 2003

Flux Rope Event 2003-09-30 23:28 ~ 2003-09-30 23:43 (16 minutes)


plot