HOME   LIST
‹–   –›

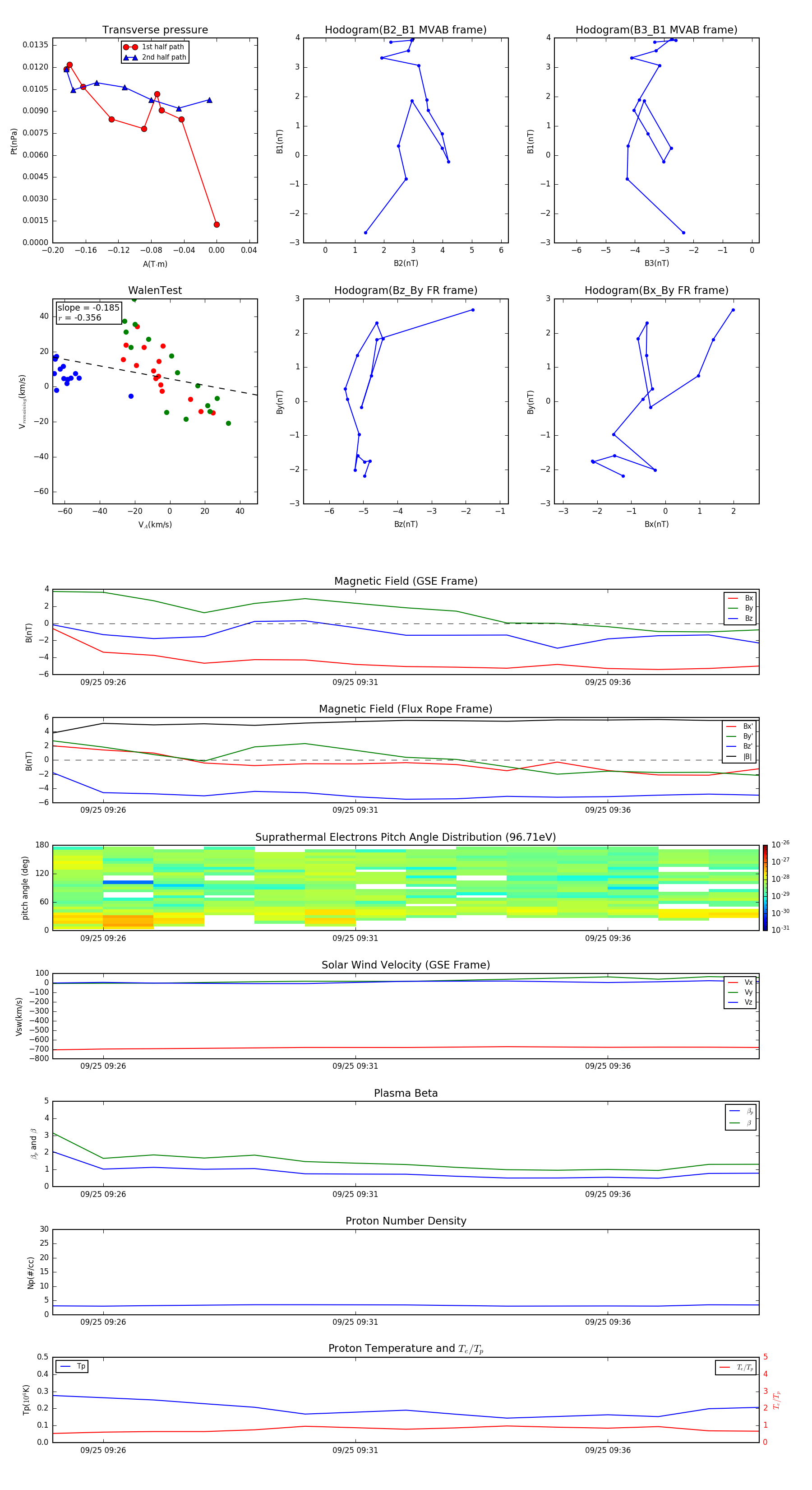
Flux Rope in 2003

Flux Rope Event 2003-09-25 09:25 ~ 2003-09-25 09:39 (15 minutes)


plot