HOME   LIST
‹–   –›

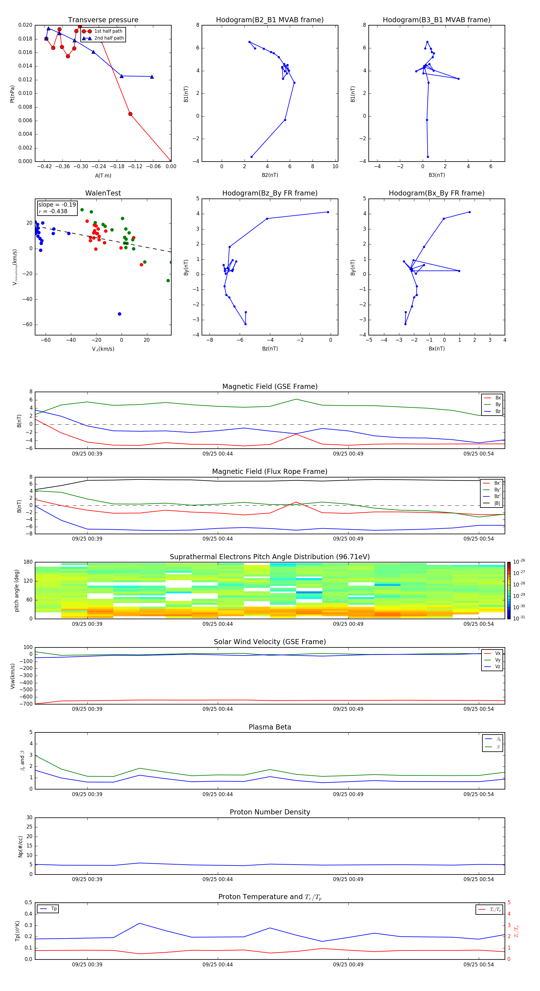
Flux Rope in 2003

Flux Rope Event 2003-09-25 00:37 ~ 2003-09-25 00:55 (19 minutes)


plot