HOME   LIST
‹–   –›

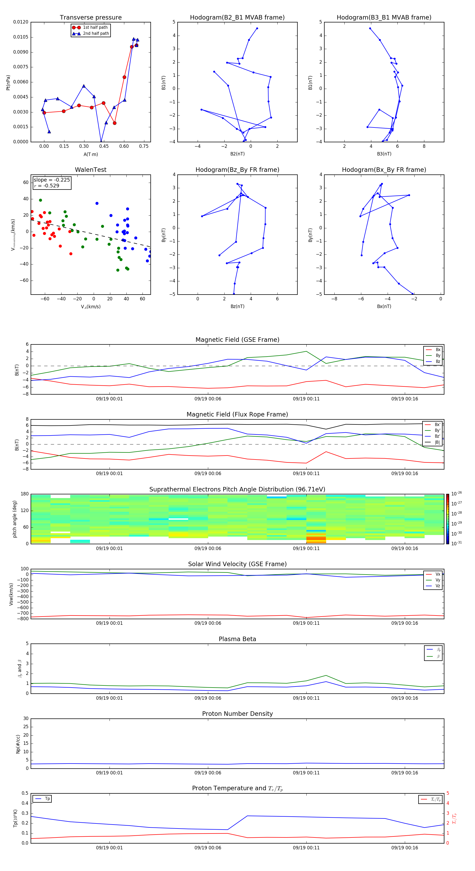
Flux Rope in 2003

Flux Rope Event 2003-09-18 23:57 ~ 2003-09-19 00:18 (22 minutes)


plot