HOME   LIST
‹–   –›

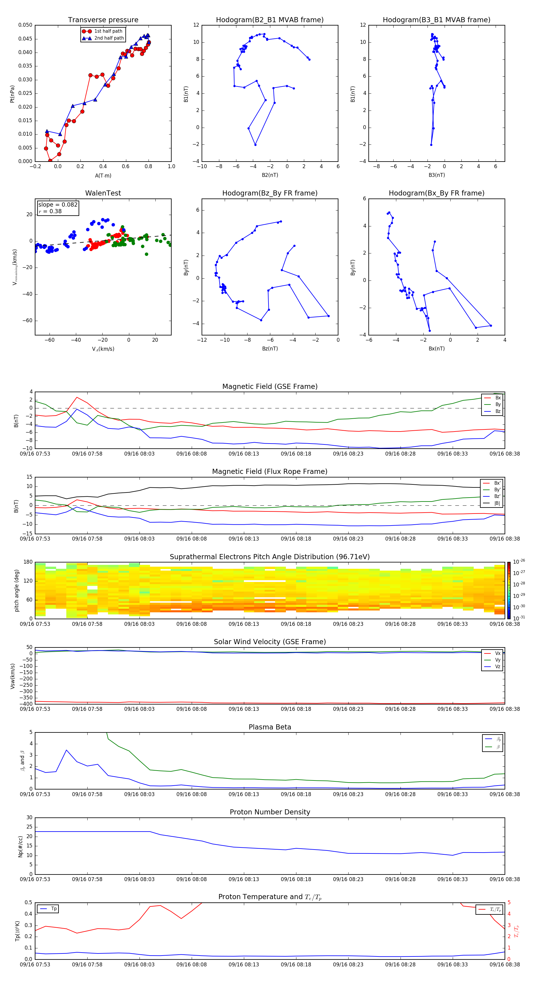
Flux Rope in 2003

Flux Rope Event 2003-09-16 07:53 ~ 2003-09-16 08:38 (46 minutes)


plot