HOME   LIST
‹–   –›

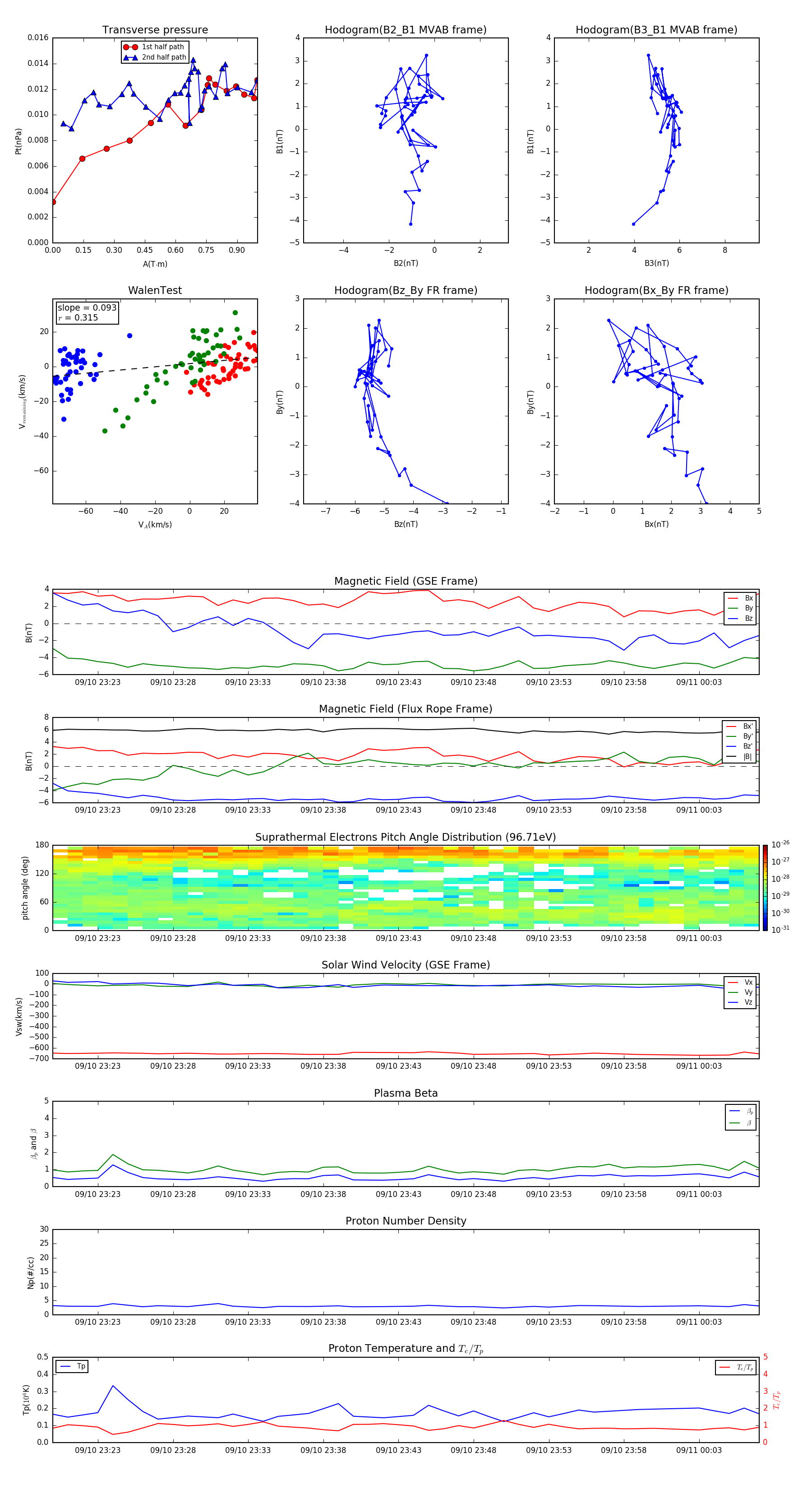
Flux Rope in 2003

Flux Rope Event 2003-09-10 23:20 ~ 2003-09-11 00:07 (48 minutes)


plot