HOME   LIST
‹–   –›

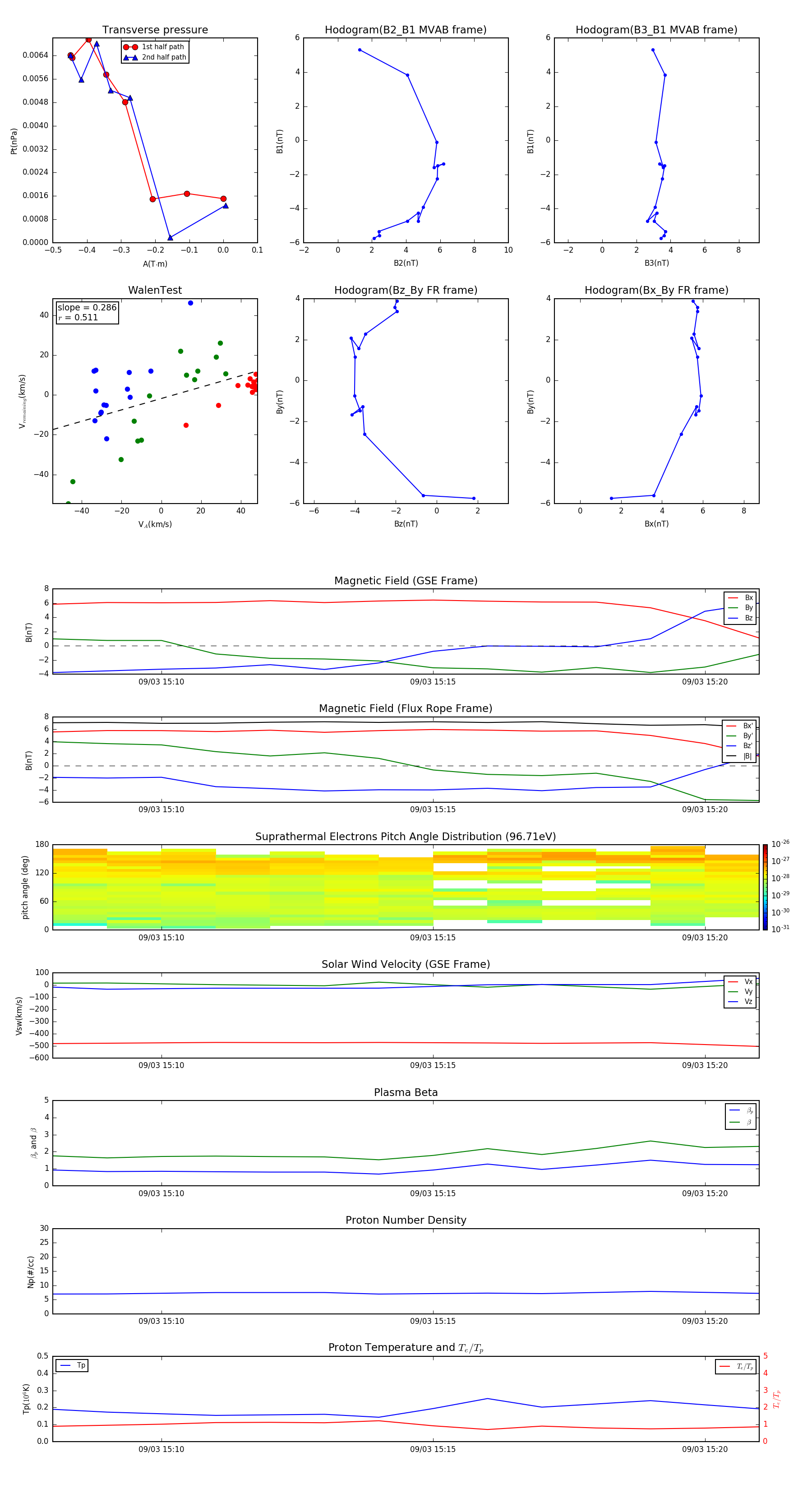
Flux Rope in 2003

Flux Rope Event 2003-09-03 15:08 ~ 2003-09-03 15:21 (14 minutes)


plot