HOME   LIST
‹–   –›

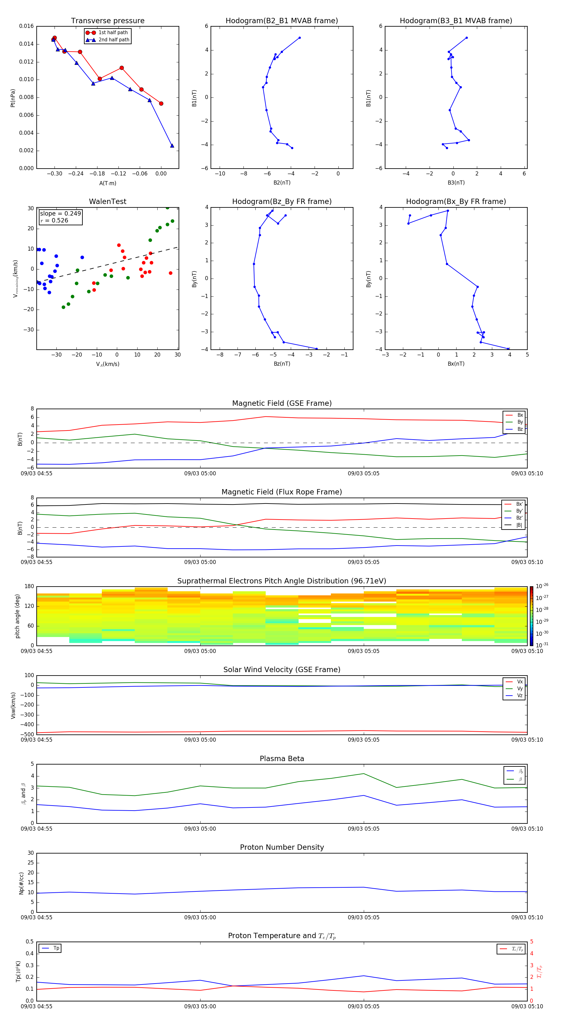
Flux Rope in 2003

Flux Rope Event 2003-09-03 04:55 ~ 2003-09-03 05:10 (16 minutes)


plot