HOME   LIST
‹–   –›

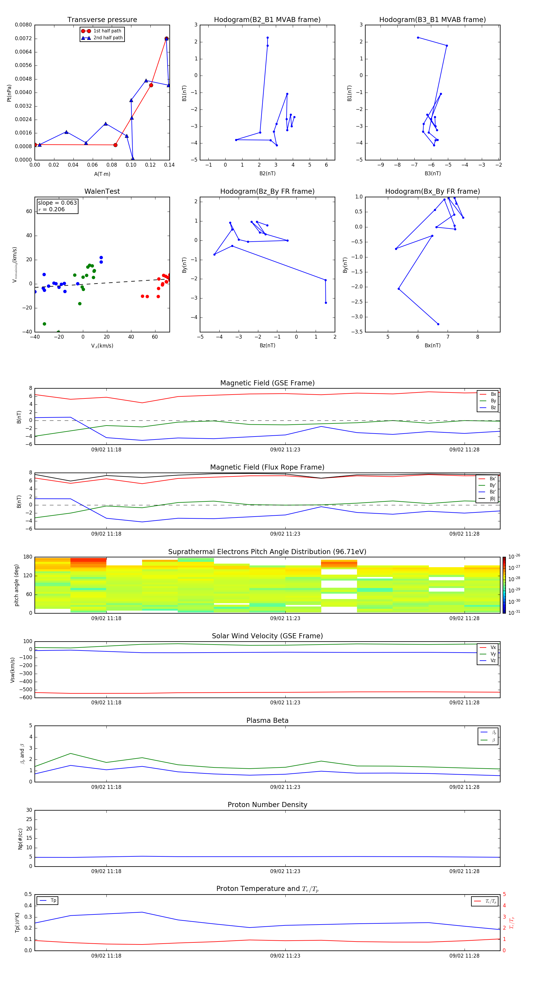
Flux Rope in 2003

Flux Rope Event 2003-09-02 11:16 ~ 2003-09-02 11:29 (14 minutes)


plot