HOME   LIST
‹–   –›

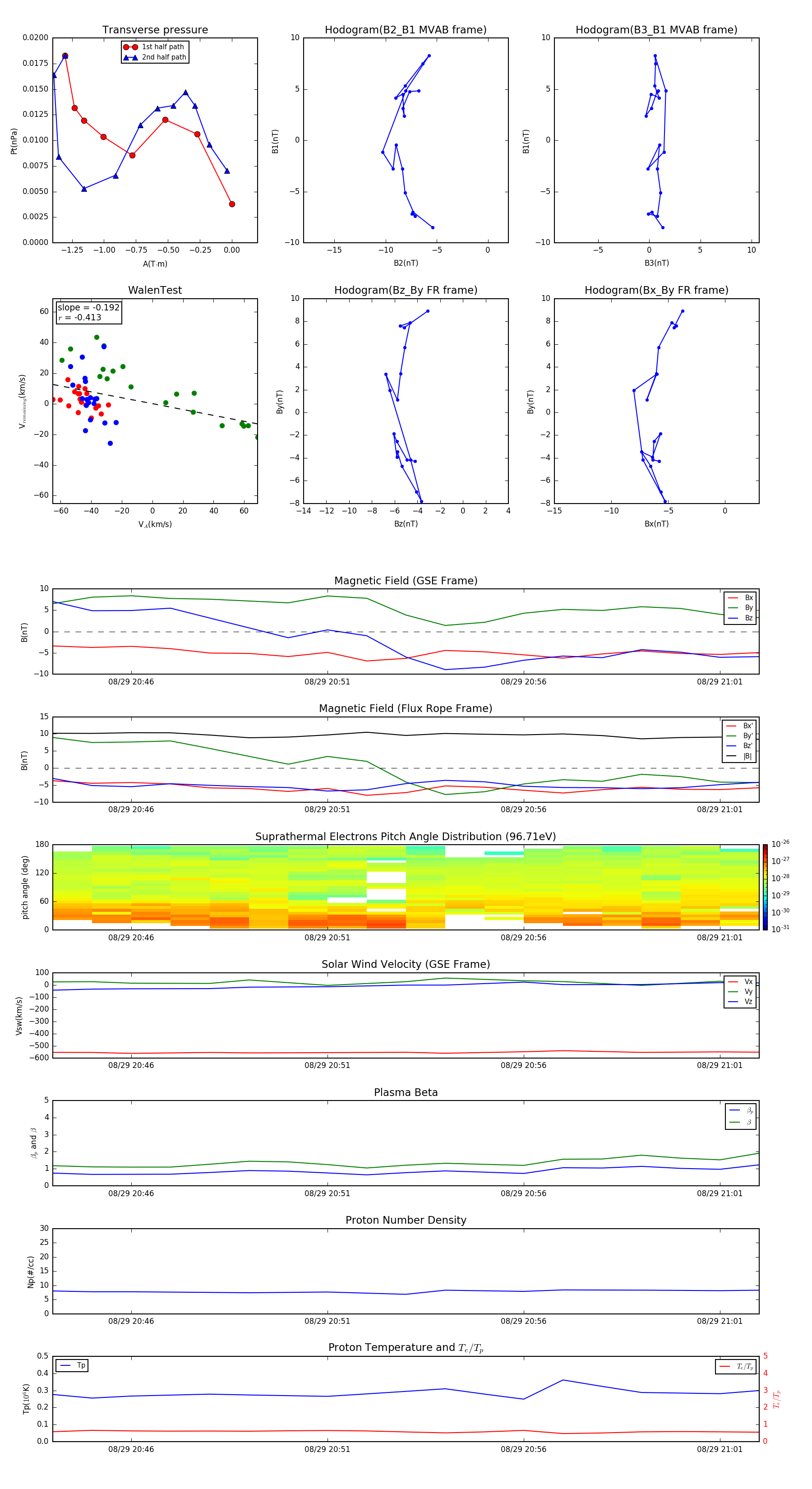
Flux Rope in 2003

Flux Rope Event 2003-08-29 20:44 ~ 2003-08-29 21:02 (19 minutes)


plot