HOME   LIST
‹–   –›

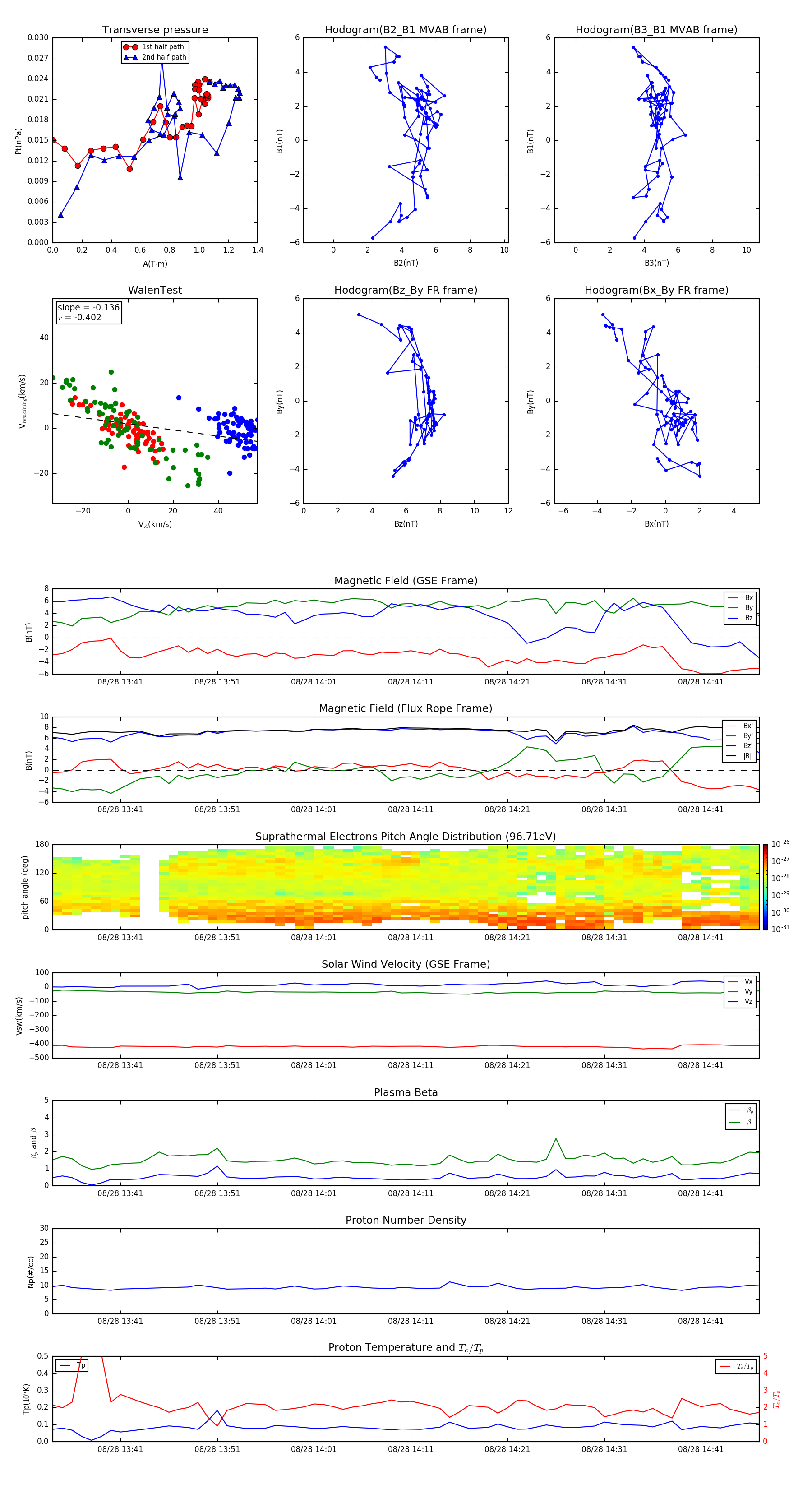
Flux Rope in 2003

Flux Rope Event 2003-08-28 13:34 ~ 2003-08-28 14:47 (74 minutes)


plot