HOME   LIST
‹–   –›

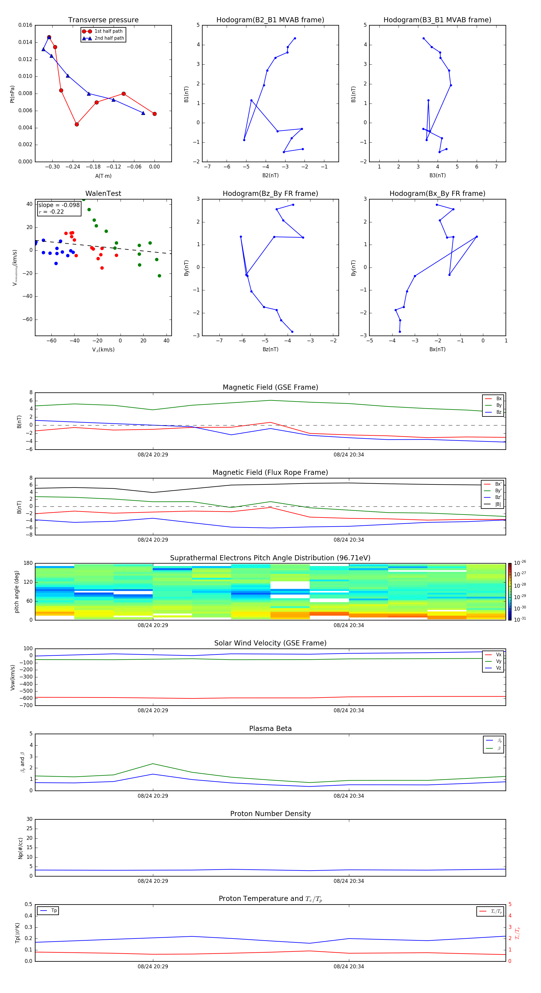
Flux Rope in 2003

Flux Rope Event 2003-08-24 20:26 ~ 2003-08-24 20:38 (13 minutes)


plot