HOME   LIST
‹–   –›

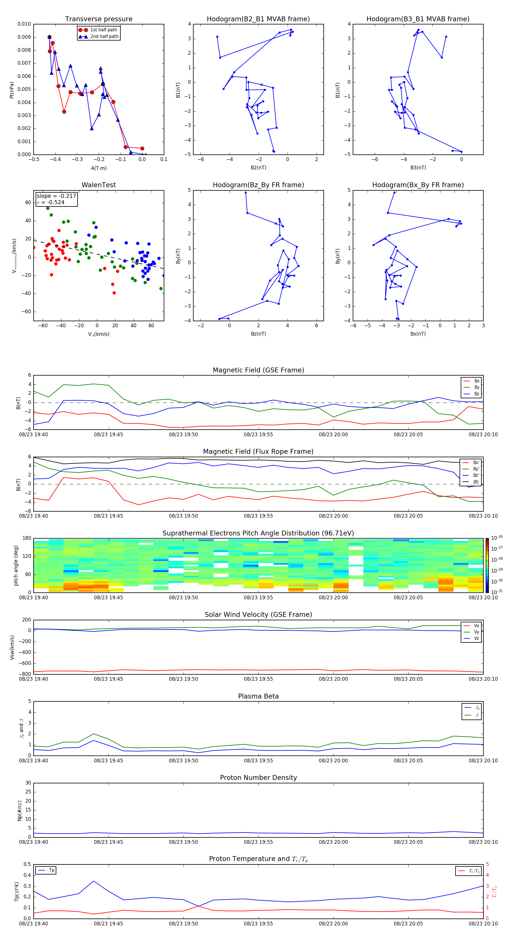
Flux Rope in 2003

Flux Rope Event 2003-08-23 19:40 ~ 2003-08-23 20:10 (31 minutes)


plot