HOME   LIST
‹–   –›

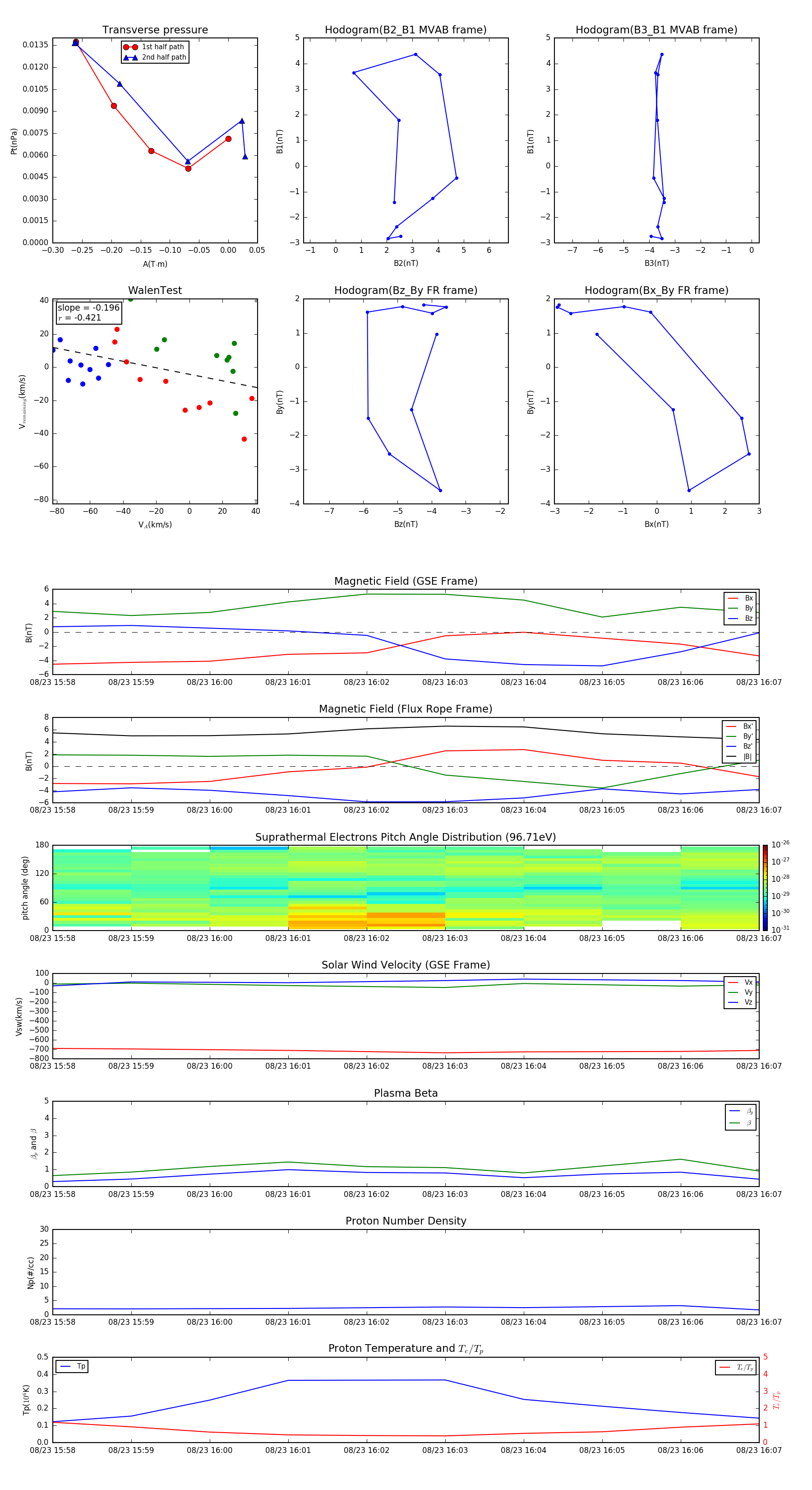
Flux Rope in 2003

Flux Rope Event 2003-08-23 15:58 ~ 2003-08-23 16:07 (10 minutes)


plot