HOME   LIST
‹–   –›

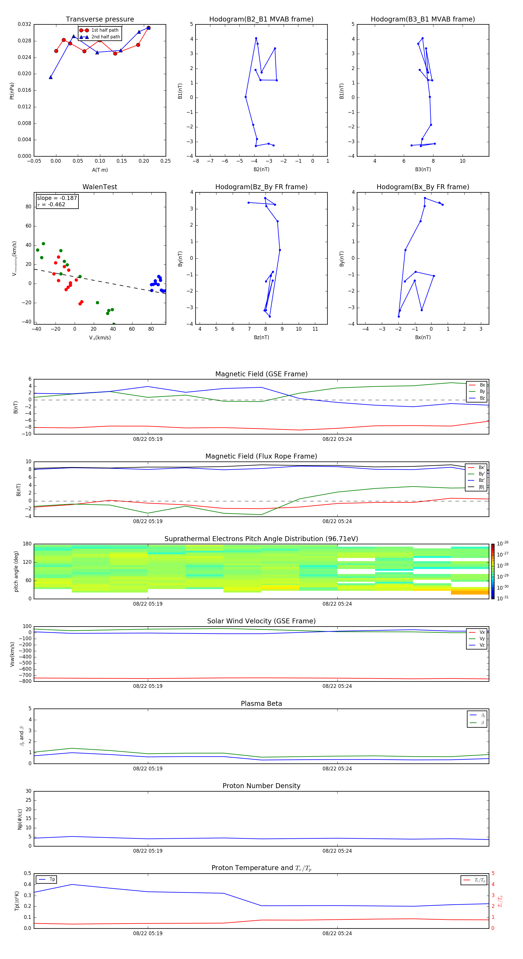
Flux Rope in 2003

Flux Rope Event 2003-08-22 05:16 ~ 2003-08-22 05:28 (13 minutes)


plot