HOME   LIST
‹–   –›

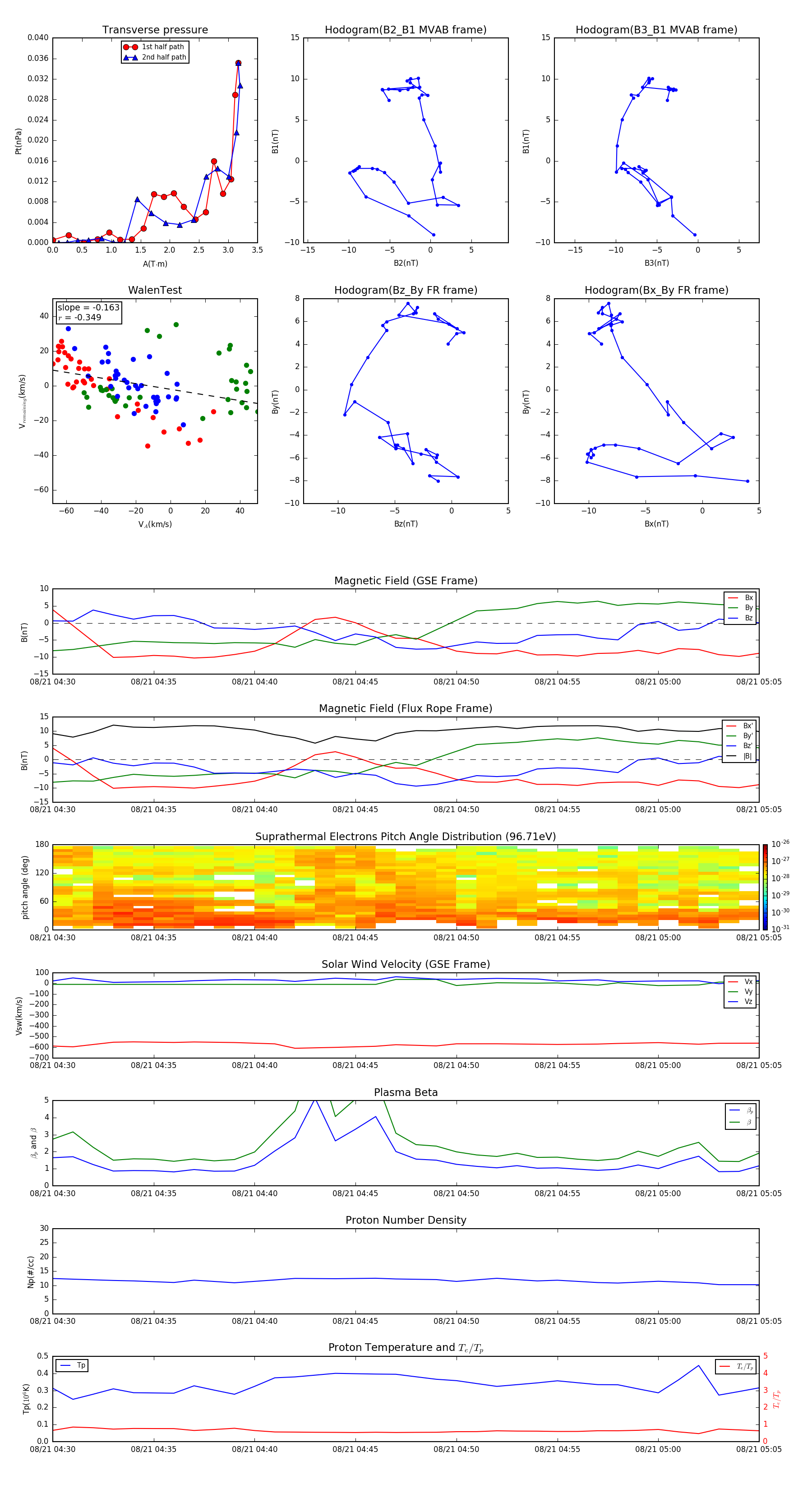
Flux Rope in 2003

Flux Rope Event 2003-08-21 04:30 ~ 2003-08-21 05:05 (36 minutes)


plot