HOME   LIST
‹–   –›

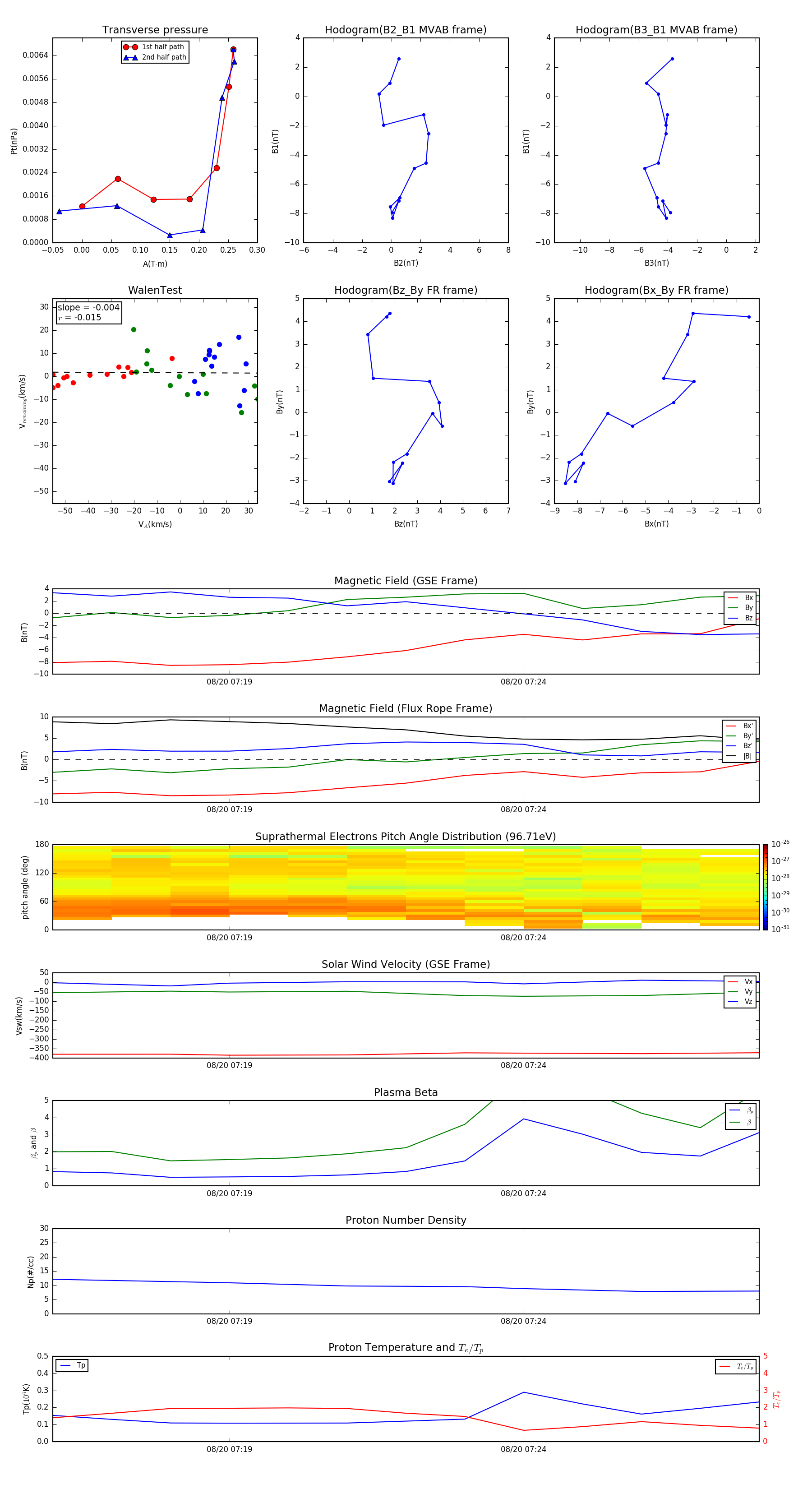
Flux Rope in 2003

Flux Rope Event 2003-08-20 07:16 ~ 2003-08-20 07:28 (13 minutes)


plot