HOME   LIST
‹–   –›

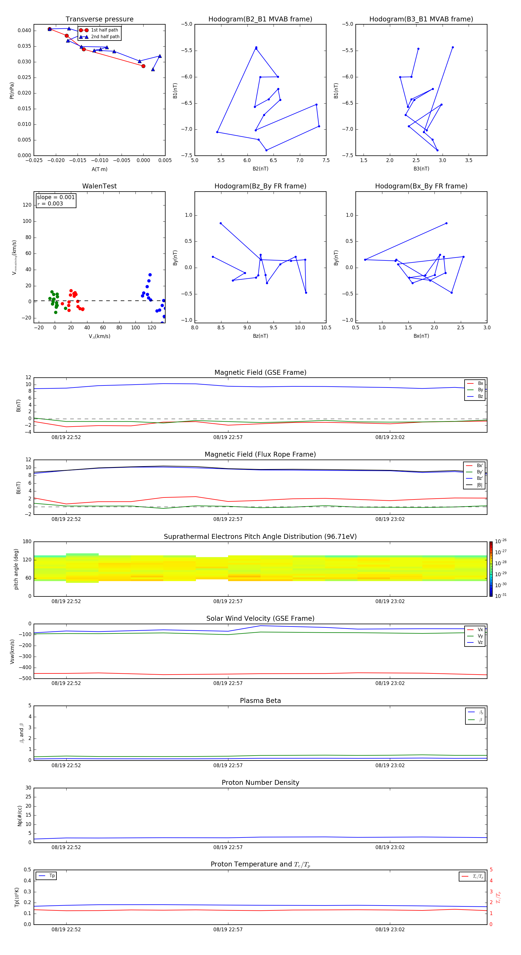
Flux Rope in 2003

Flux Rope Event 2003-08-19 22:51 ~ 2003-08-19 23:05 (15 minutes)


plot