HOME   LIST
‹–   –›

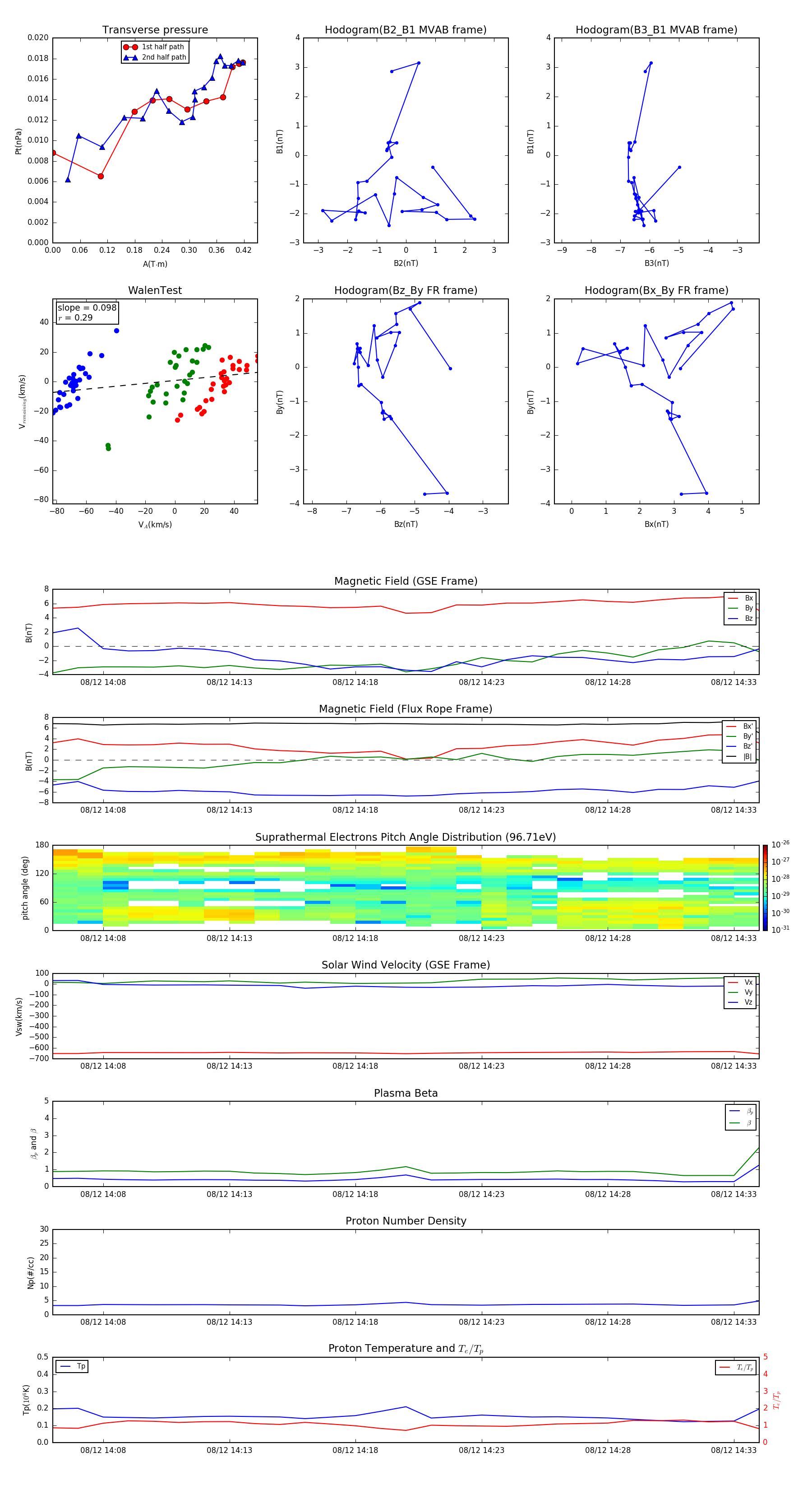
Flux Rope in 2003

Flux Rope Event 2003-08-12 14:06 ~ 2003-08-12 14:34 (29 minutes)


plot