HOME   LIST
‹–   –›

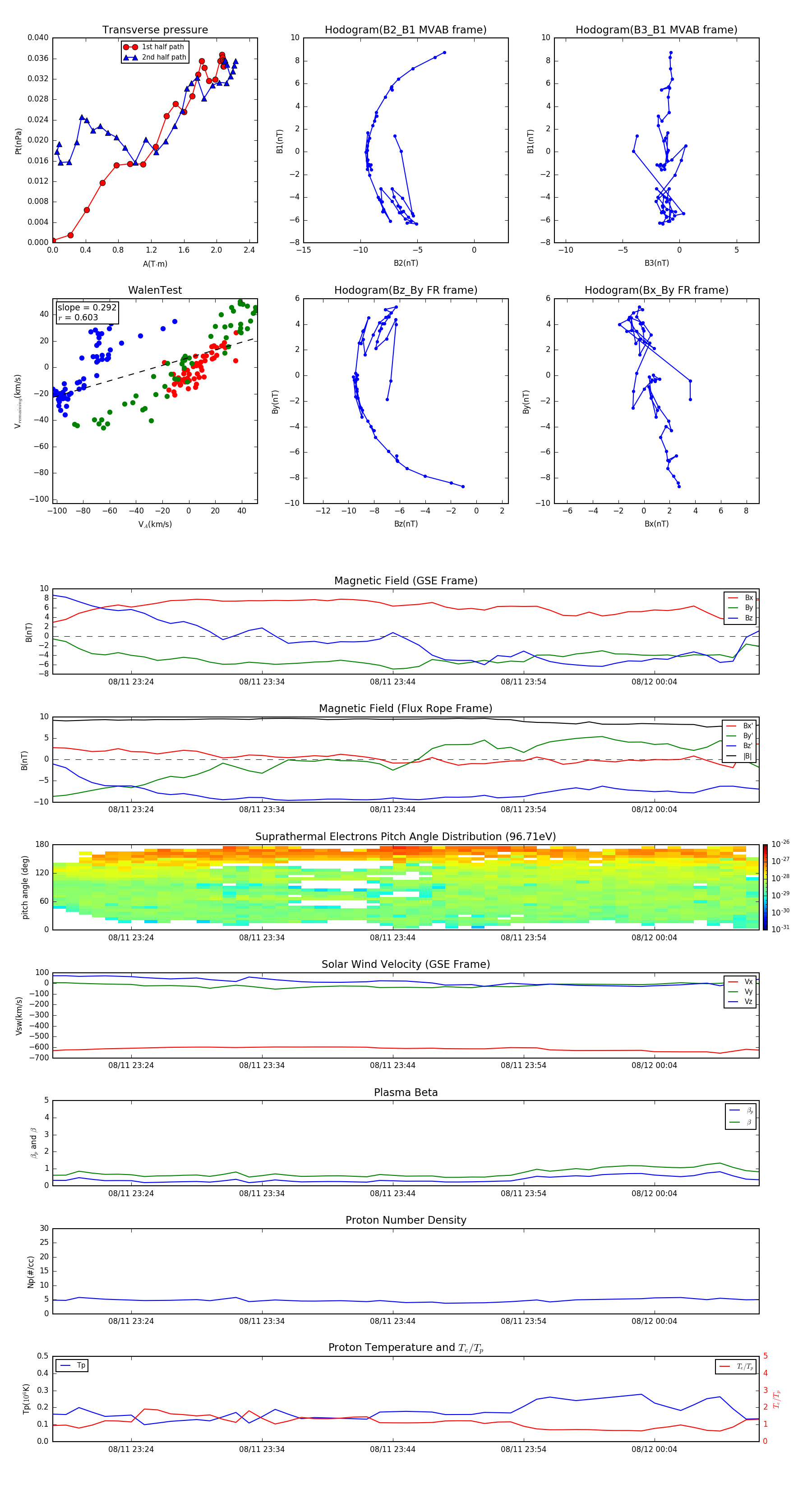
Flux Rope in 2003

Flux Rope Event 2003-08-11 23:18 ~ 2003-08-12 00:12 (55 minutes)


plot