HOME   LIST
‹–   –›

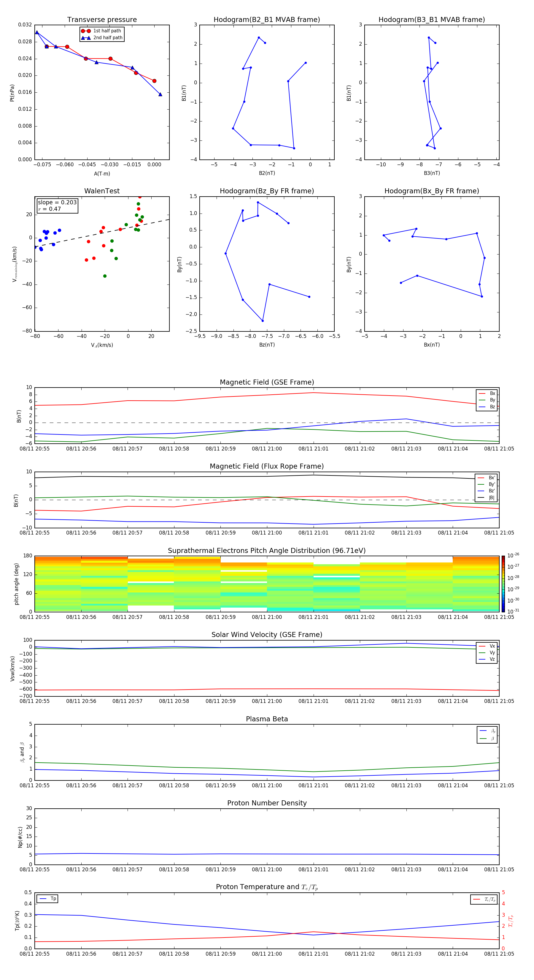
Flux Rope in 2003

Flux Rope Event 2003-08-11 20:55 ~ 2003-08-11 21:05 (11 minutes)


plot