HOME   LIST
‹–   –›

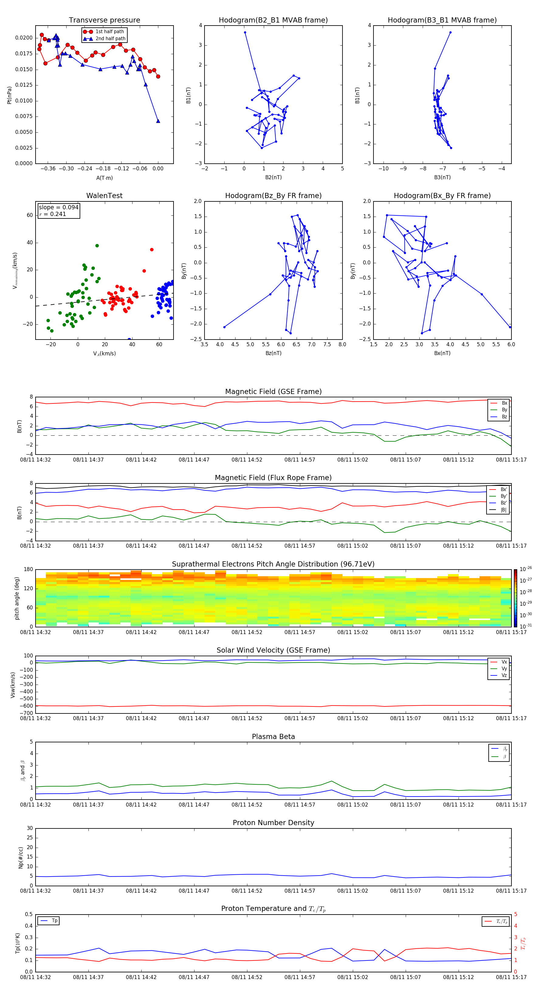
Flux Rope in 2003

Flux Rope Event 2003-08-11 14:32 ~ 2003-08-11 15:17 (46 minutes)


plot