HOME   LIST
‹–   –›

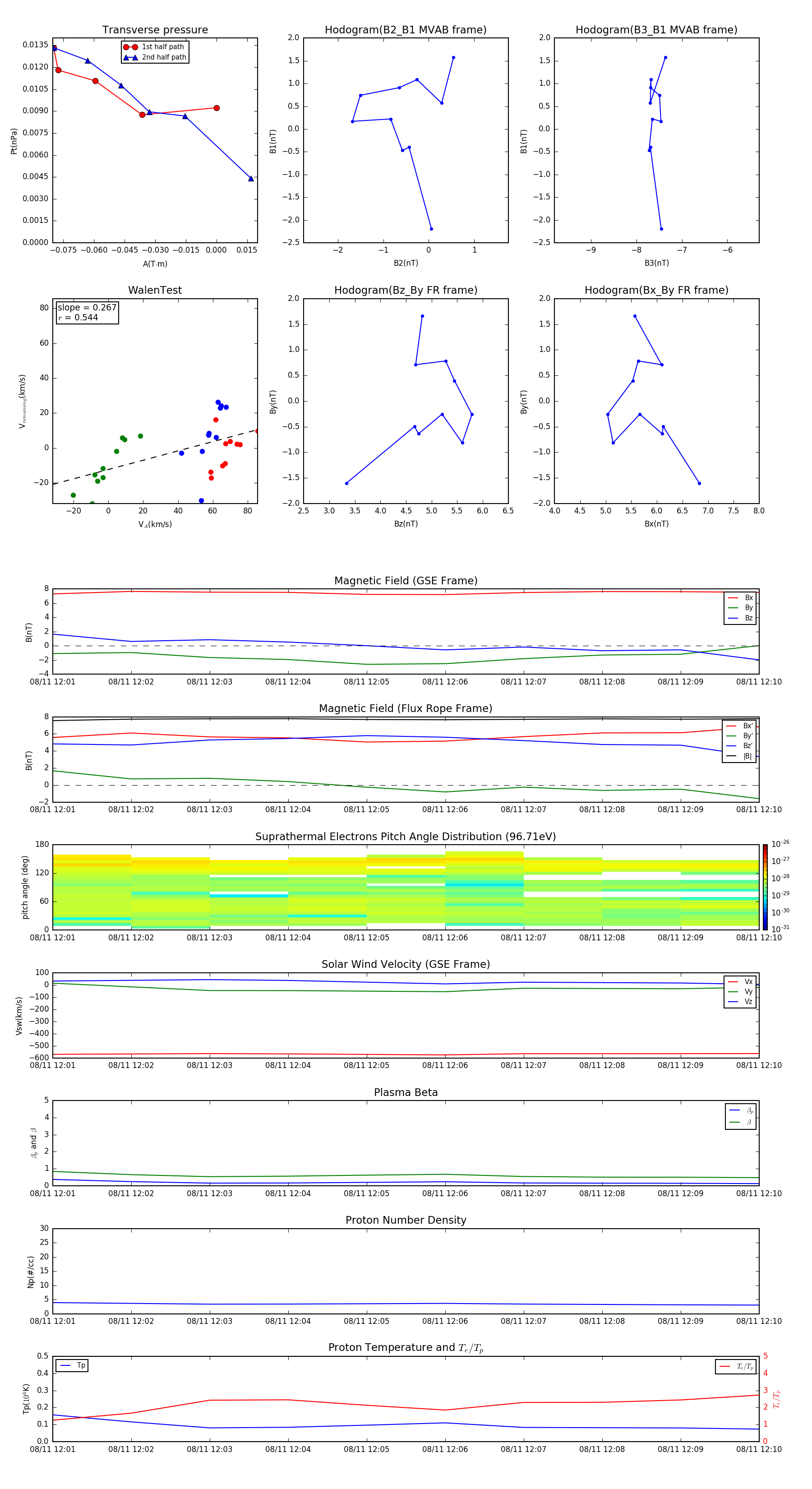
Flux Rope in 2003

Flux Rope Event 2003-08-11 12:01 ~ 2003-08-11 12:10 (10 minutes)


plot