HOME   LIST
‹–   –›

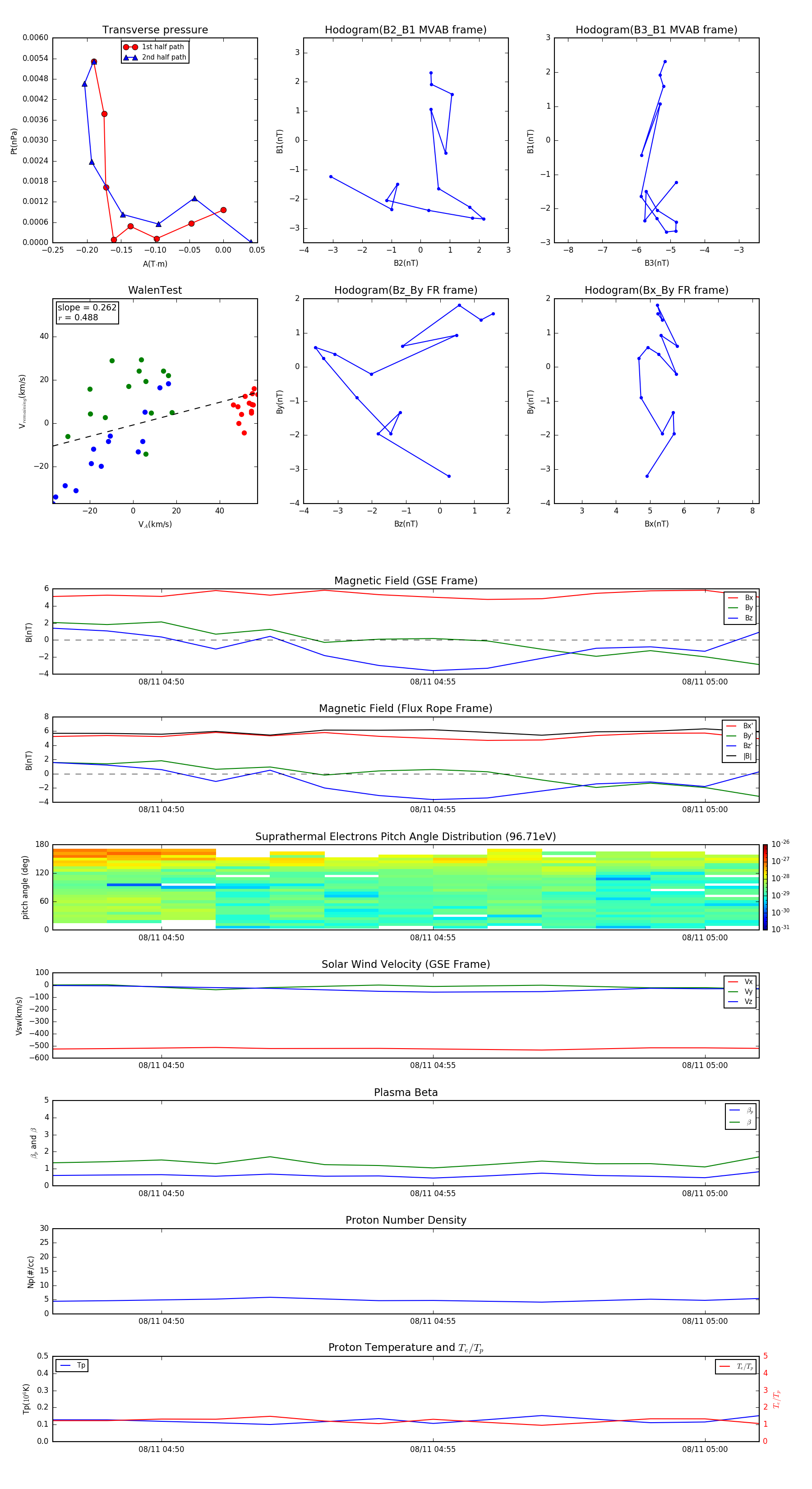
Flux Rope in 2003

Flux Rope Event 2003-08-11 04:48 ~ 2003-08-11 05:01 (14 minutes)


plot