HOME   LIST
‹–   –›

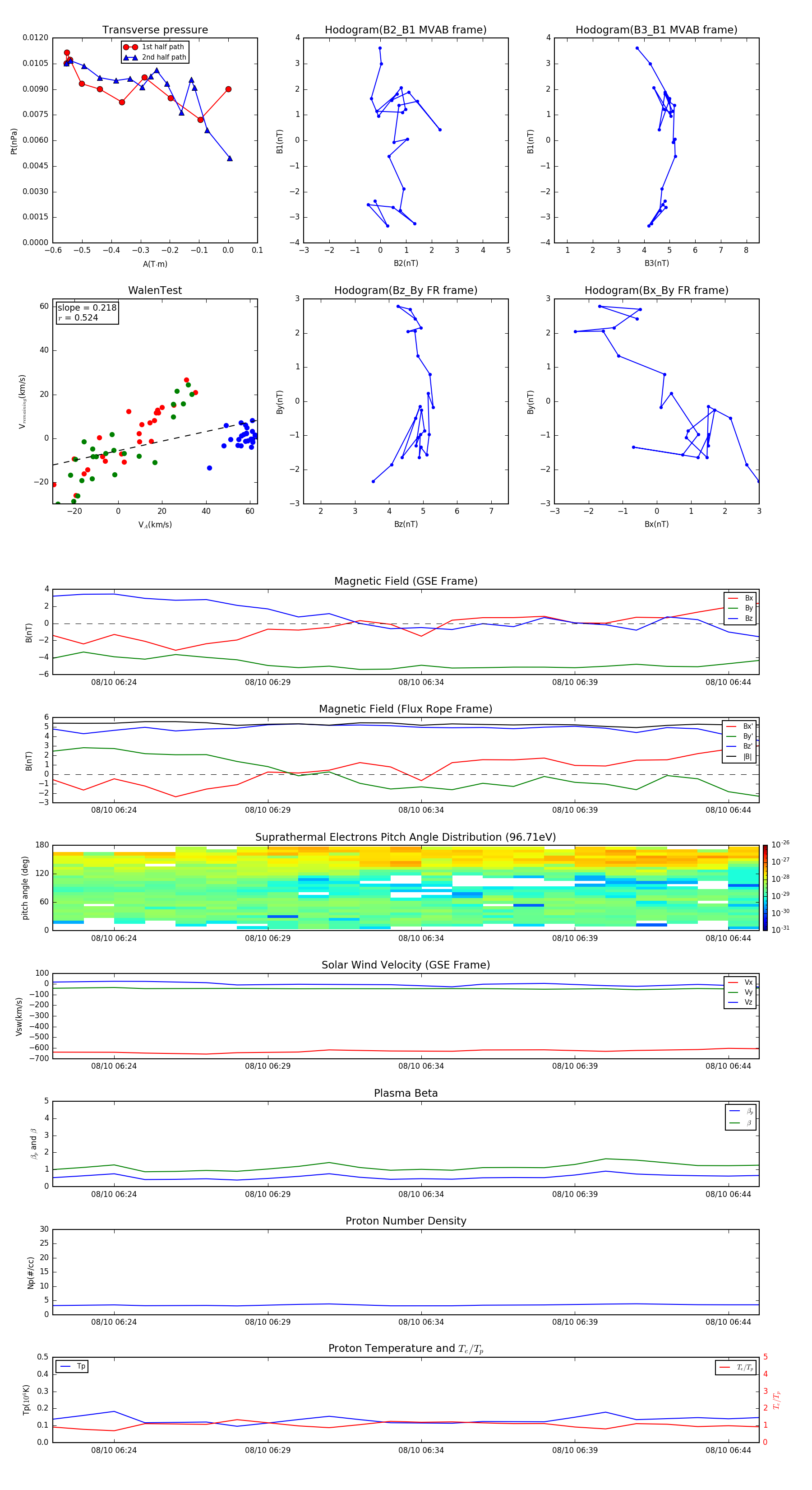
Flux Rope in 2003

Flux Rope Event 2003-08-10 06:22 ~ 2003-08-10 06:45 (24 minutes)


plot