HOME   LIST
‹–   –›

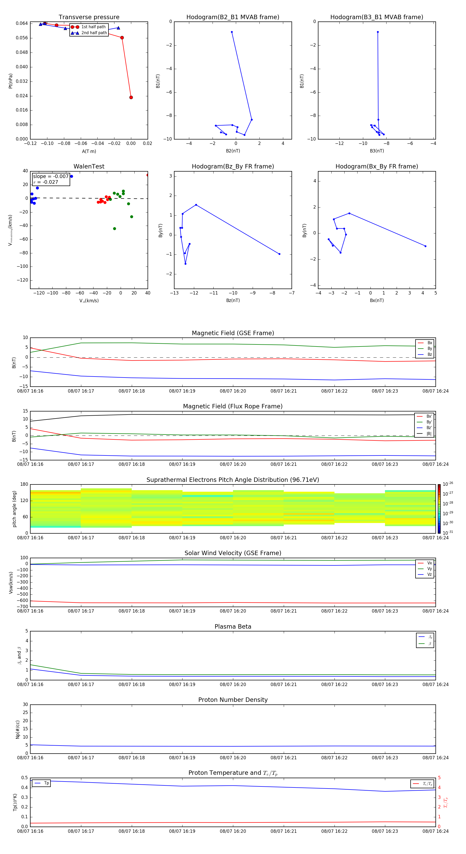
Flux Rope in 2003

Flux Rope Event 2003-08-07 16:16 ~ 2003-08-07 16:24 (9 minutes)


plot