HOME   LIST
‹–   –›

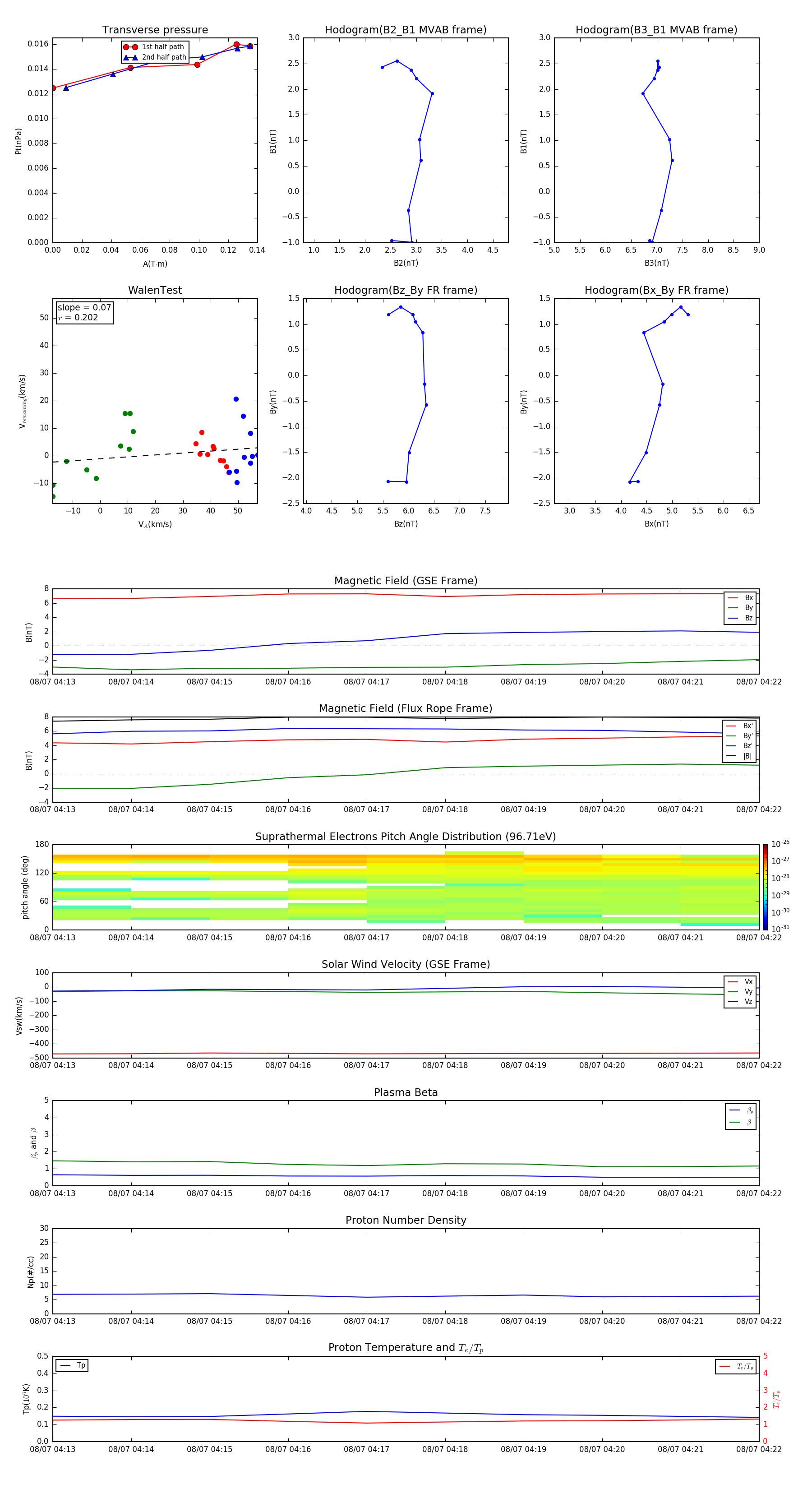
Flux Rope in 2003

Flux Rope Event 2003-08-07 04:13 ~ 2003-08-07 04:22 (10 minutes)


plot