HOME   LIST
‹–   –›

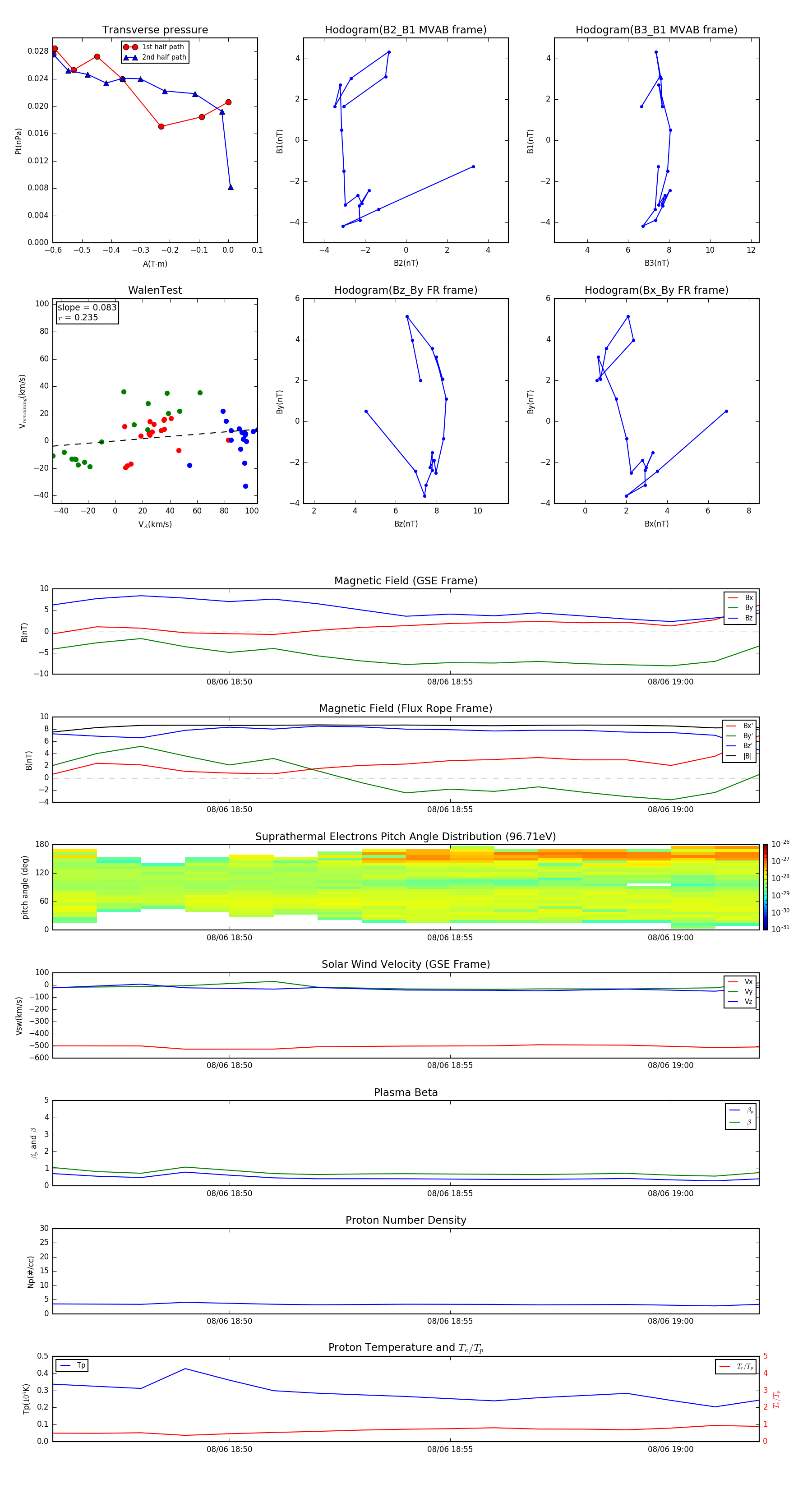
Flux Rope in 2003

Flux Rope Event 2003-08-06 18:46 ~ 2003-08-06 19:02 (17 minutes)


plot