HOME   LIST
‹–   –›

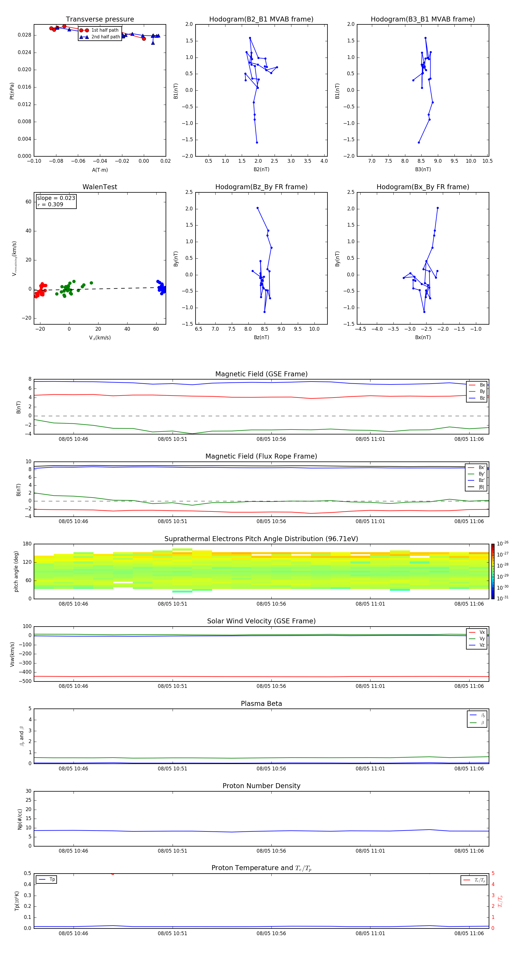
Flux Rope in 2003

Flux Rope Event 2003-08-05 10:44 ~ 2003-08-05 11:07 (24 minutes)


plot