HOME   LIST
‹–   –›

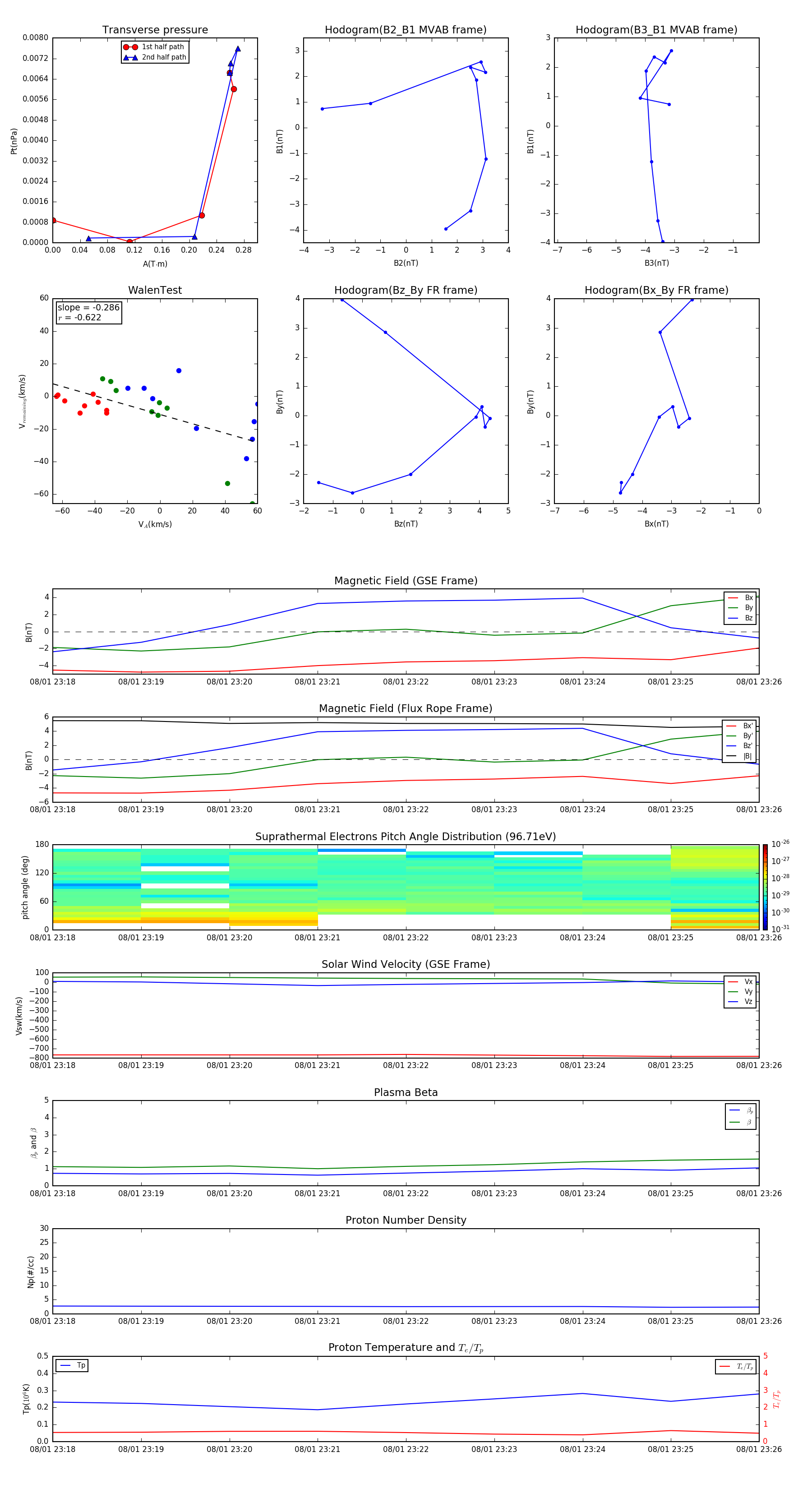
Flux Rope in 2003

Flux Rope Event 2003-08-01 23:18 ~ 2003-08-01 23:26 (9 minutes)


plot