HOME   LIST
‹–   –›

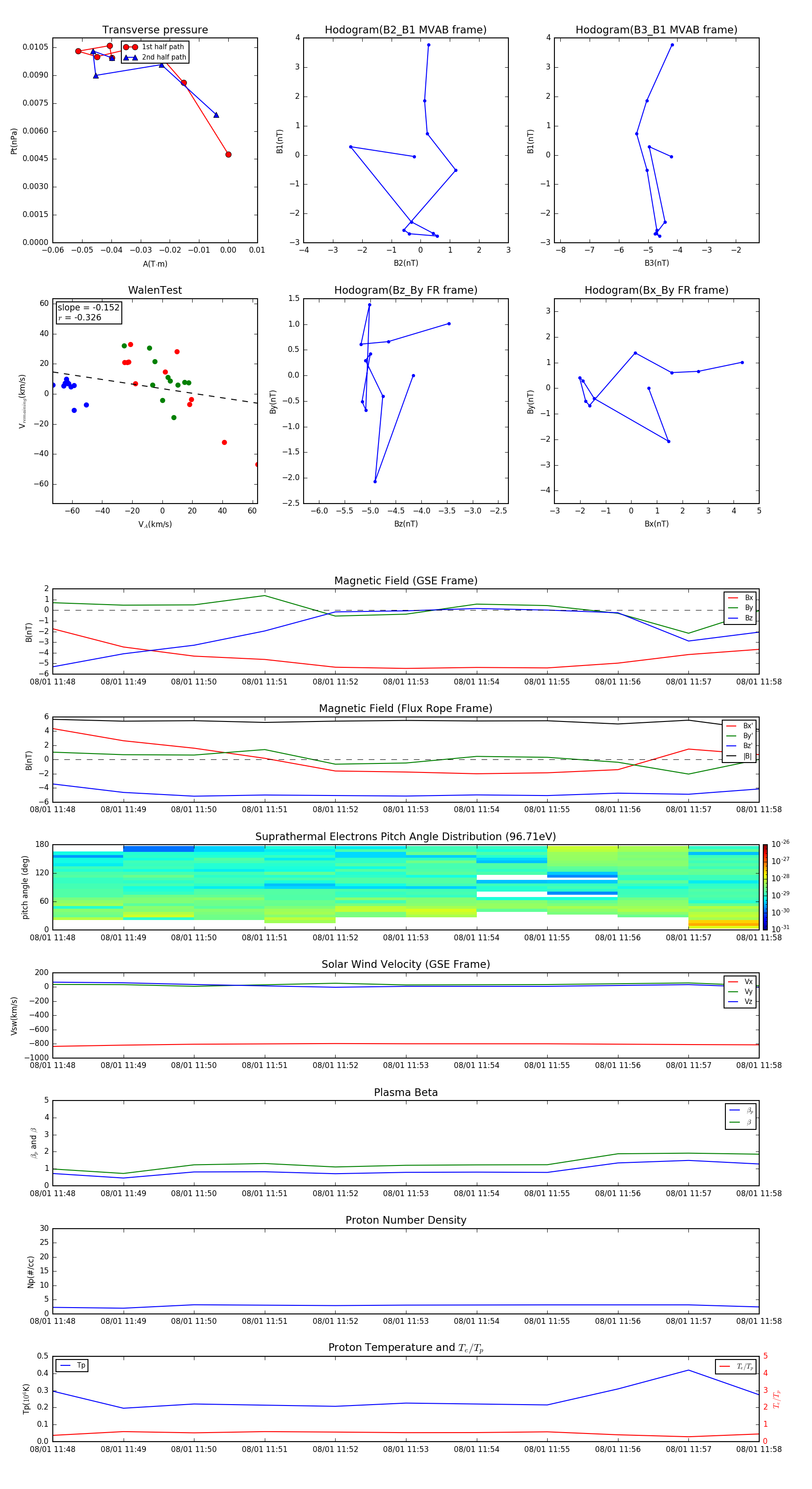
Flux Rope in 2003

Flux Rope Event 2003-08-01 11:48 ~ 2003-08-01 11:58 (11 minutes)


plot