HOME   LIST
‹–   –›

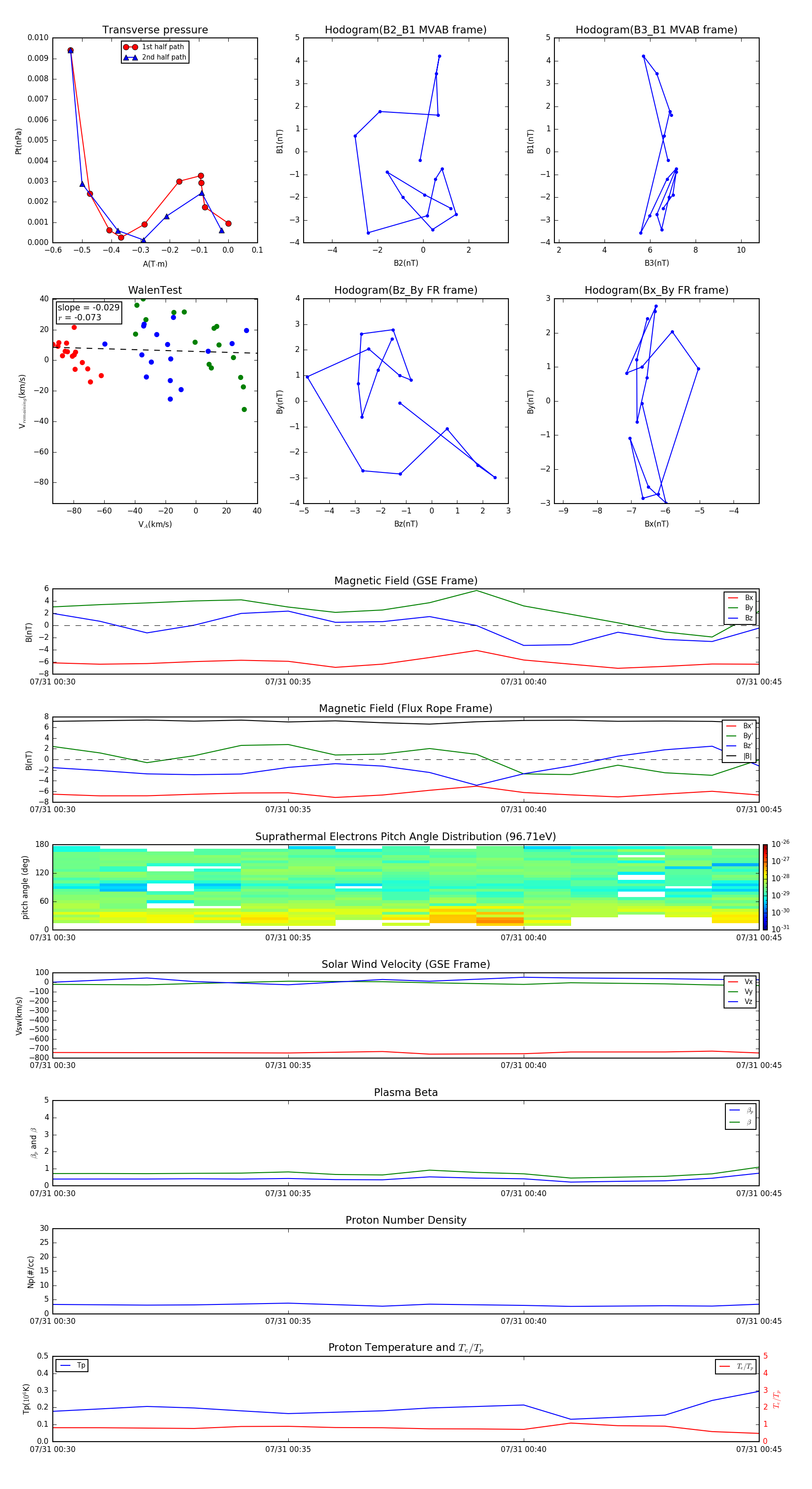
Flux Rope in 2003

Flux Rope Event 2003-07-31 00:30 ~ 2003-07-31 00:45 (16 minutes)


plot