HOME   LIST
‹–   –›

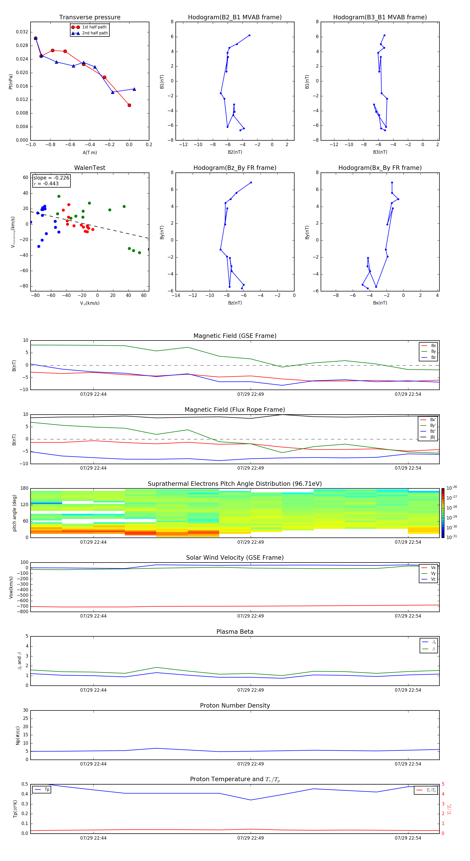
Flux Rope in 2003

Flux Rope Event 2003-07-29 22:42 ~ 2003-07-29 22:55 (14 minutes)


plot