HOME   LIST
‹–   –›

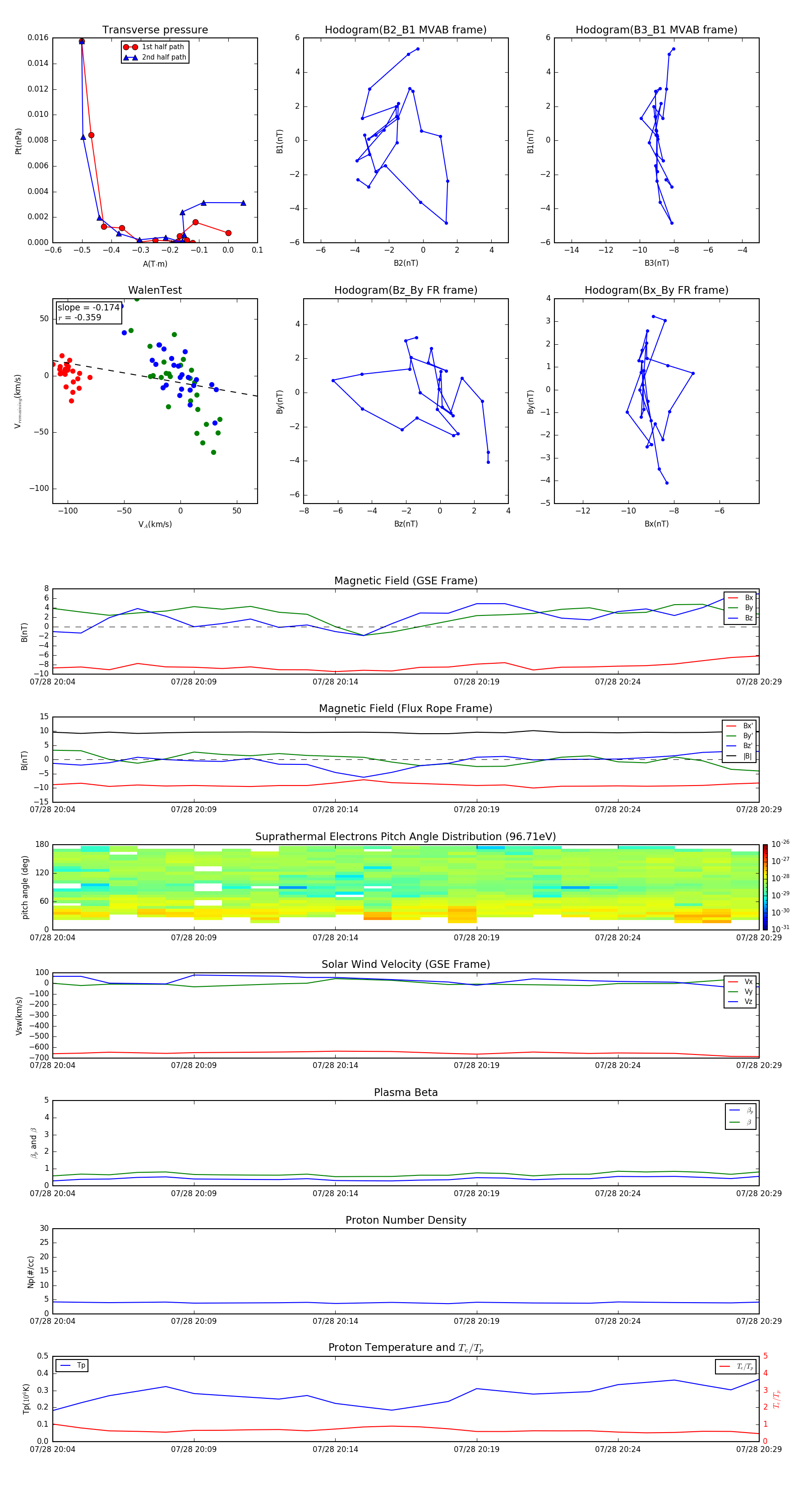
Flux Rope in 2003

Flux Rope Event 2003-07-28 20:04 ~ 2003-07-28 20:29 (26 minutes)


plot