HOME   LIST
‹–   –›

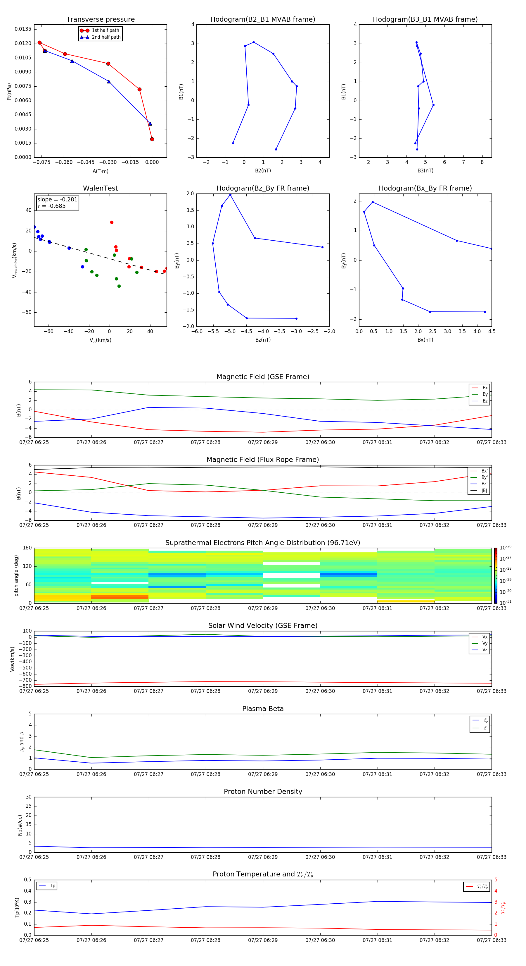
Flux Rope in 2003

Flux Rope Event 2003-07-27 06:25 ~ 2003-07-27 06:33 (9 minutes)


plot