HOME   LIST
‹–   –›

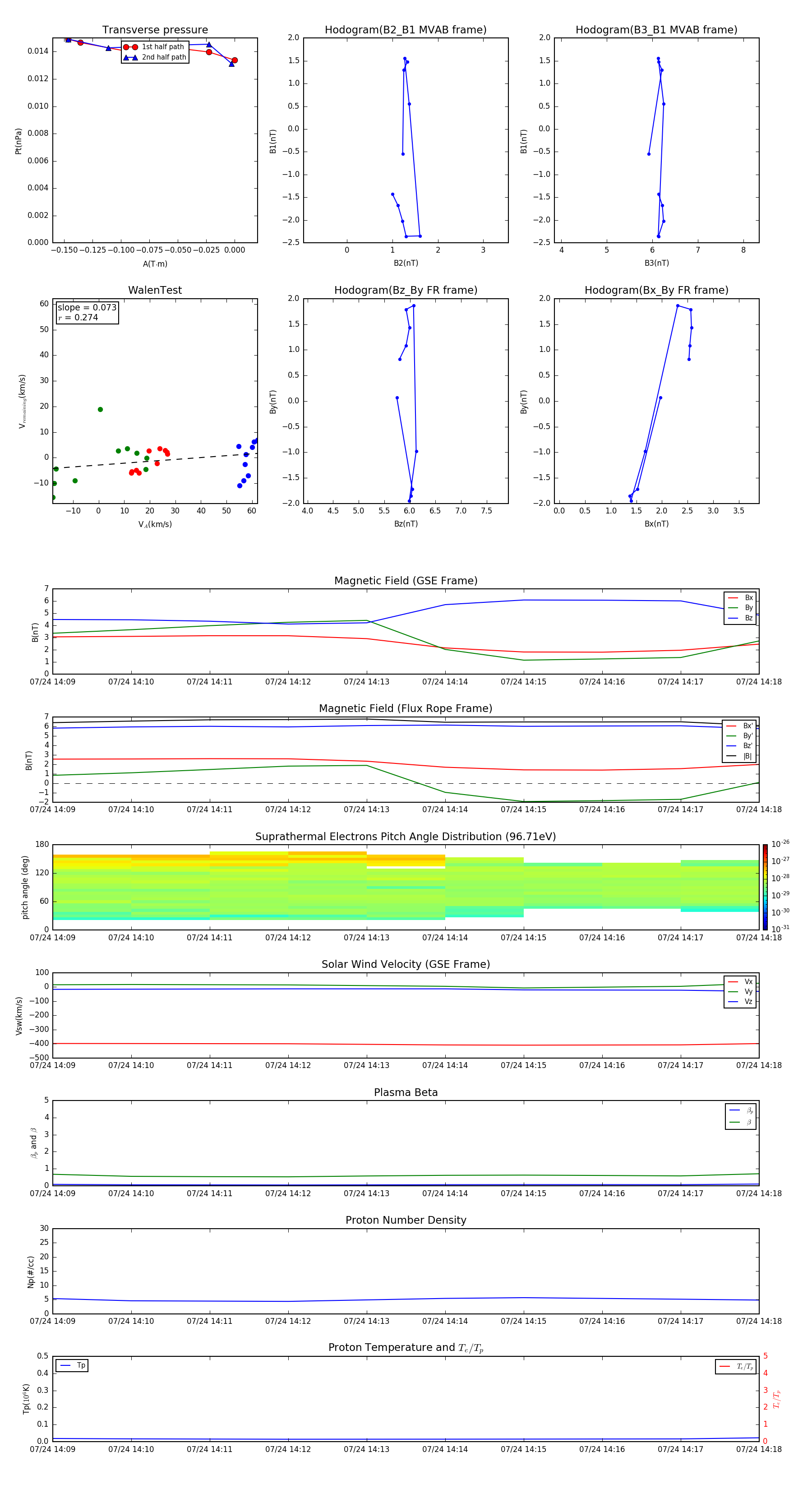
Flux Rope in 2003

Flux Rope Event 2003-07-24 14:09 ~ 2003-07-24 14:18 (10 minutes)


plot