HOME   LIST
‹–   –›

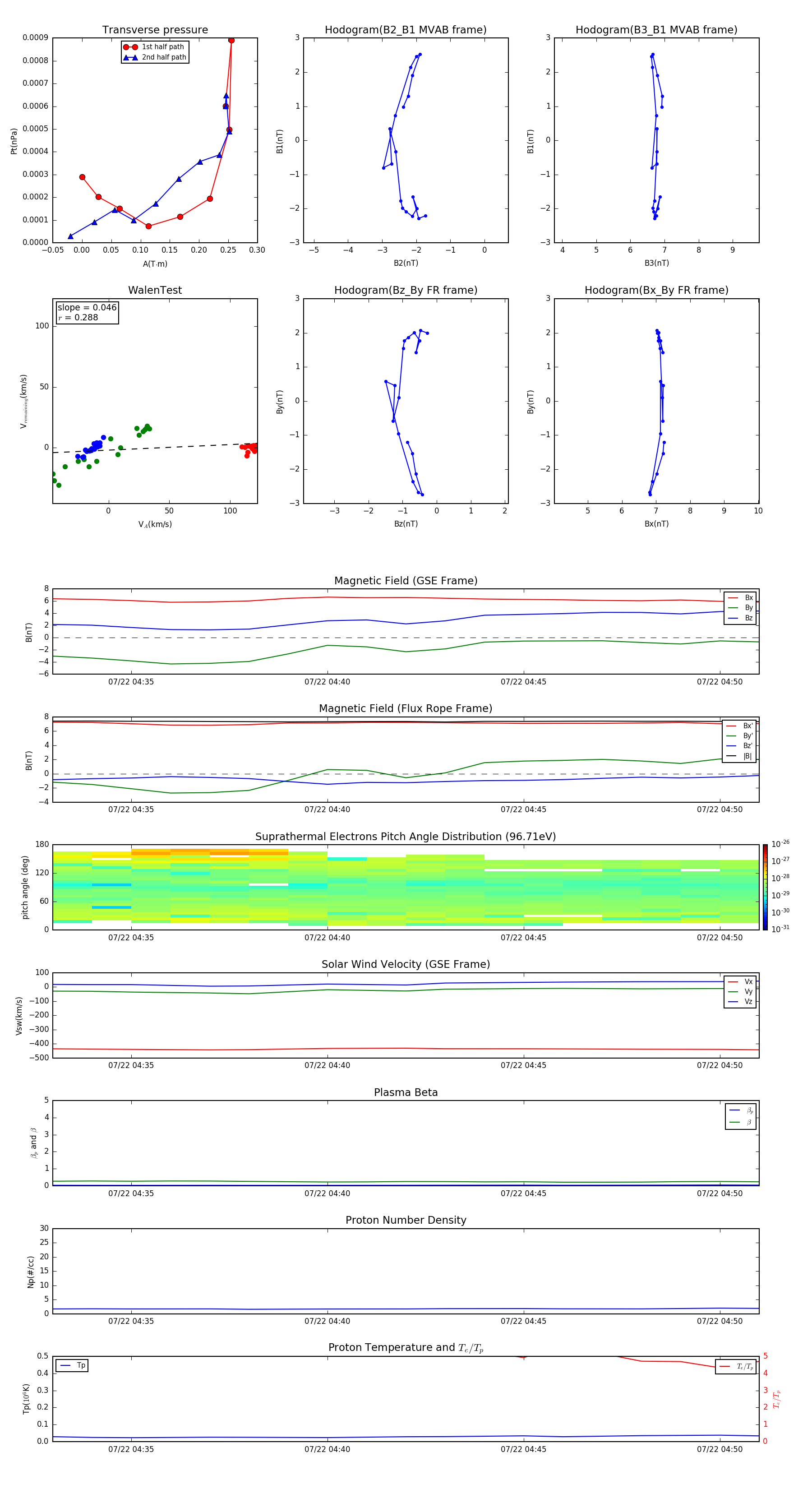
Flux Rope in 2003

Flux Rope Event 2003-07-22 04:33 ~ 2003-07-22 04:51 (19 minutes)


plot