HOME   LIST
‹–   –›

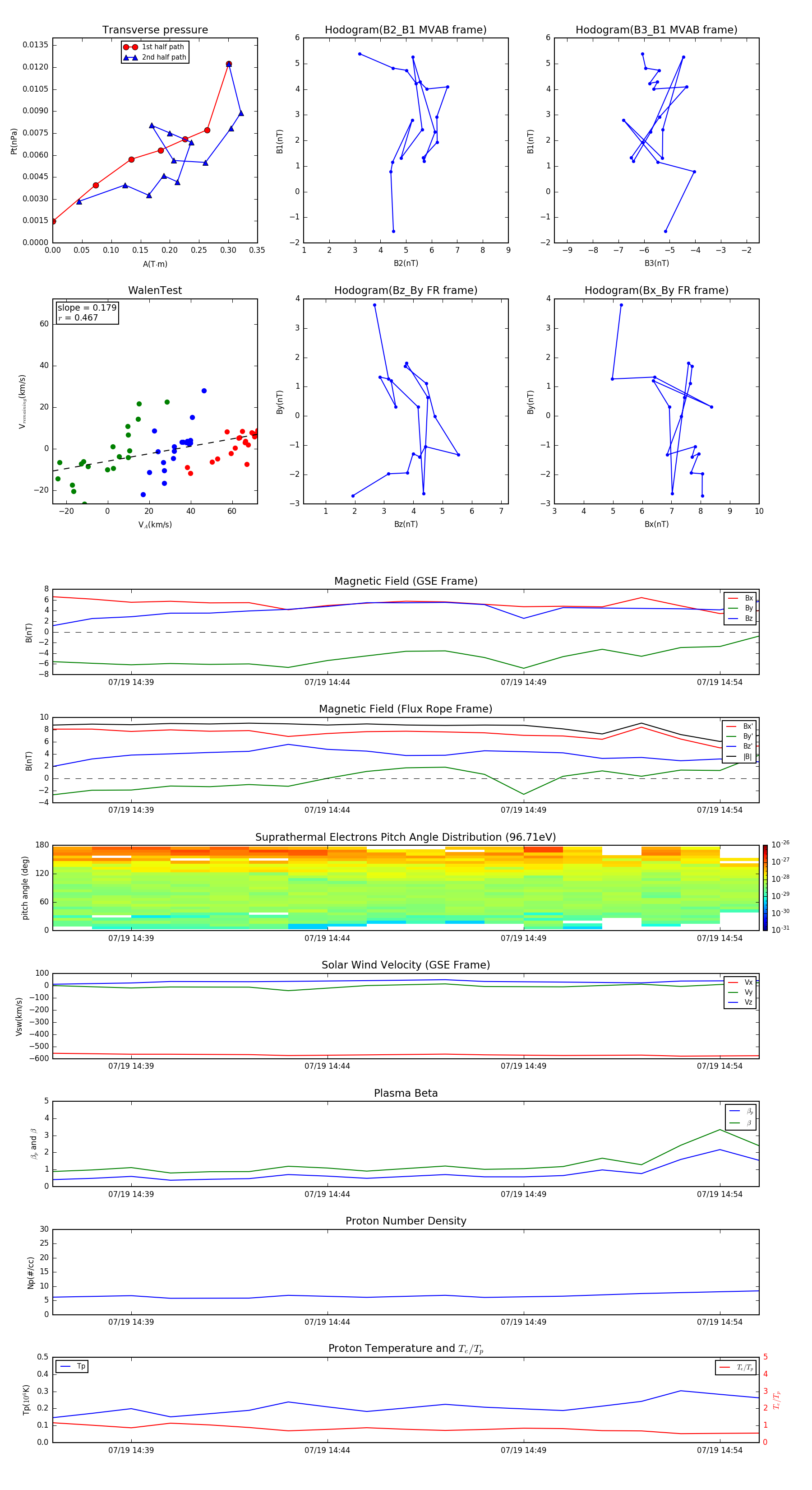
Flux Rope in 2003

Flux Rope Event 2003-07-19 14:37 ~ 2003-07-19 14:55 (19 minutes)


plot