HOME   LIST
‹–   –›

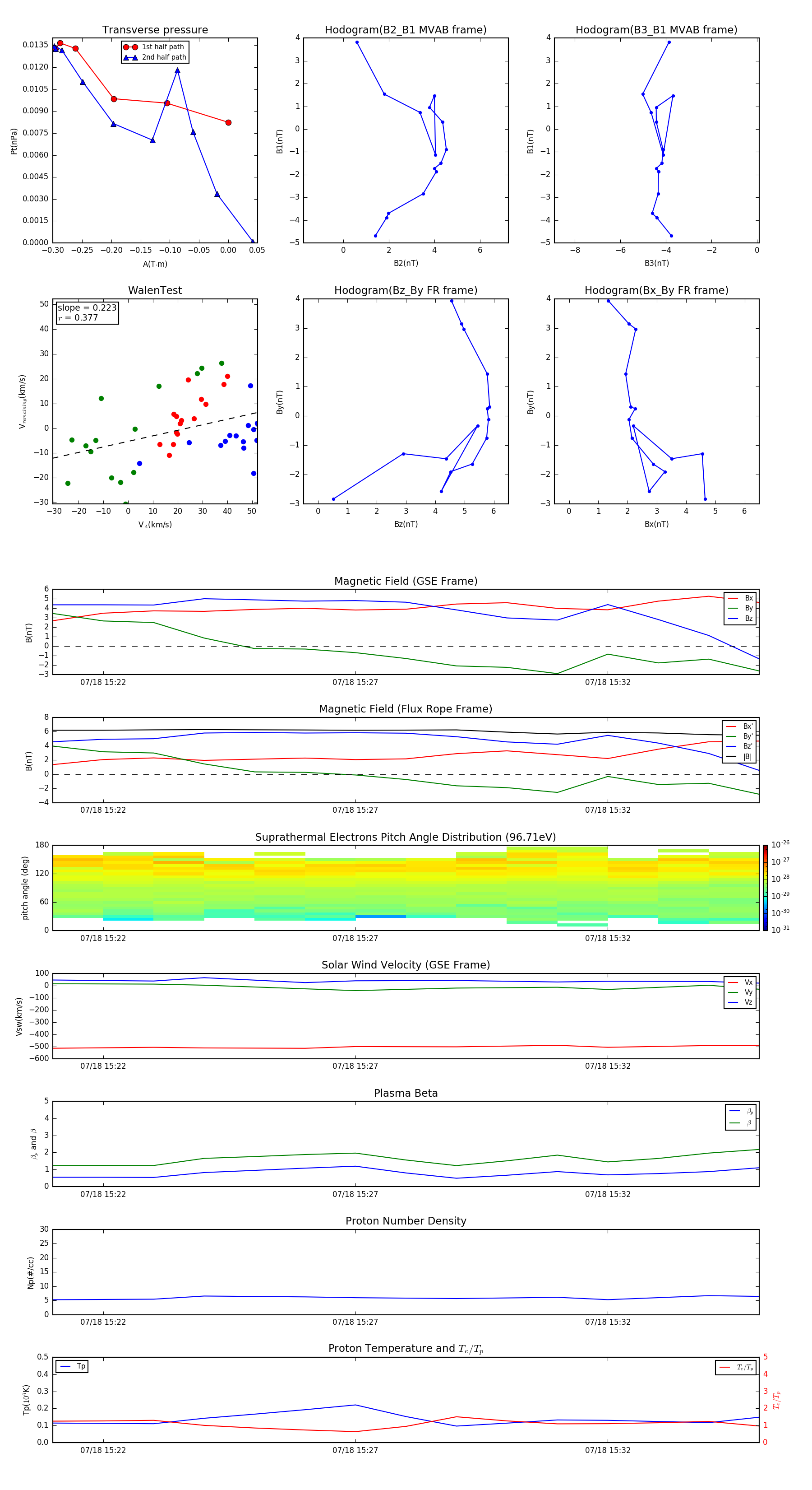
Flux Rope in 2003

Flux Rope Event 2003-07-18 15:21 ~ 2003-07-18 15:35 (15 minutes)


plot