HOME   LIST
‹–   –›

Flux Rope in 2003

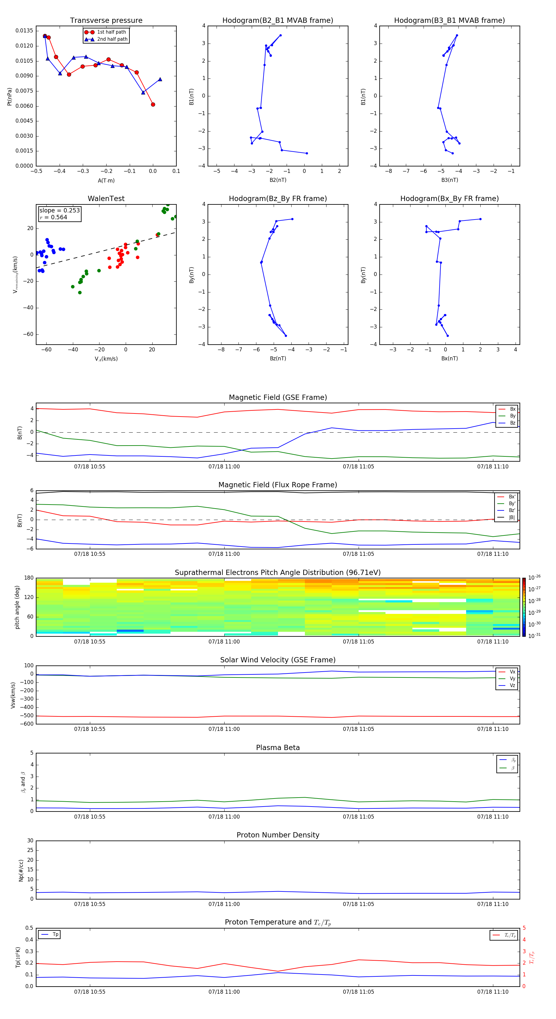
Flux Rope Event 2003-07-18 10:53 ~ 2003-07-18 11:11 (19 minutes)


plot