HOME   LIST
‹–   –›

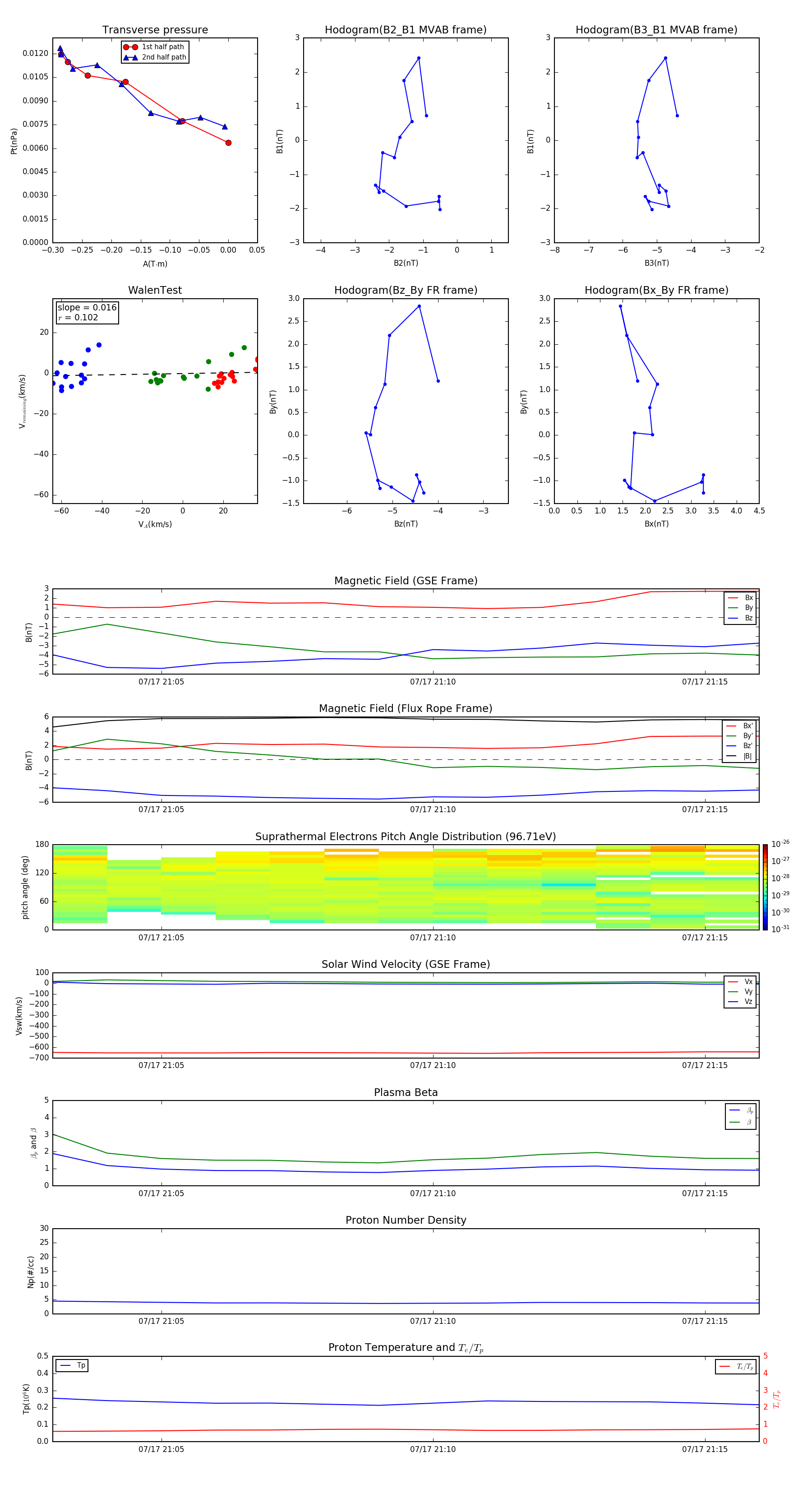
Flux Rope in 2003

Flux Rope Event 2003-07-17 21:03 ~ 2003-07-17 21:16 (14 minutes)


plot