HOME   LIST
‹–   –›

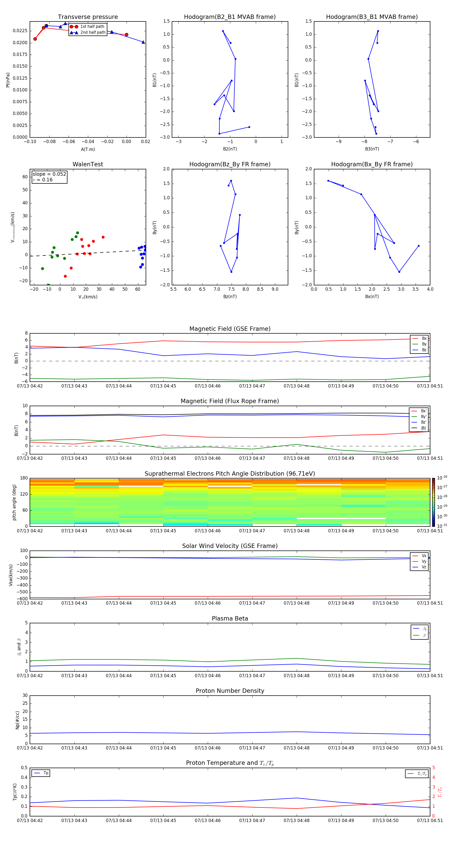
Flux Rope in 2003

Flux Rope Event 2003-07-13 04:42 ~ 2003-07-13 04:51 (10 minutes)


plot