HOME   LIST
‹–   –›

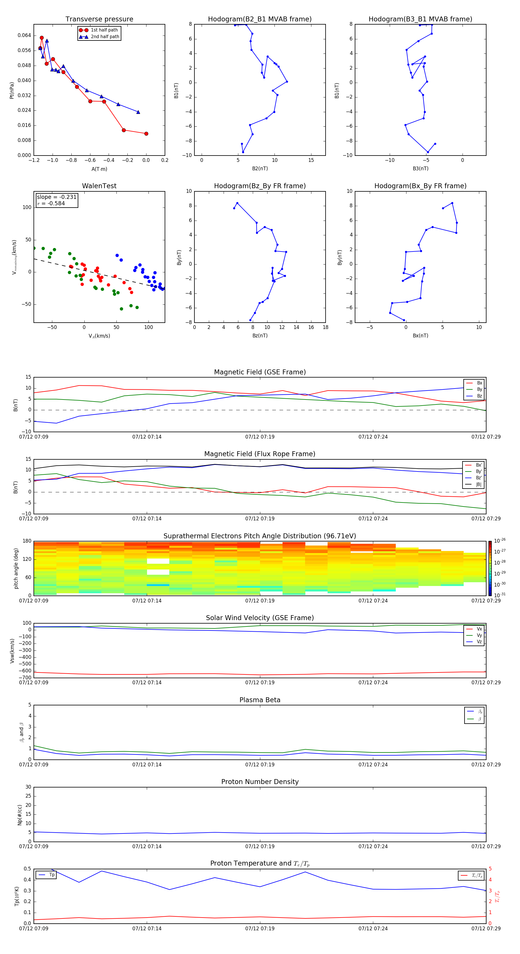
Flux Rope in 2003

Flux Rope Event 2003-07-12 07:09 ~ 2003-07-12 07:29 (21 minutes)


plot