HOME   LIST
‹–   –›

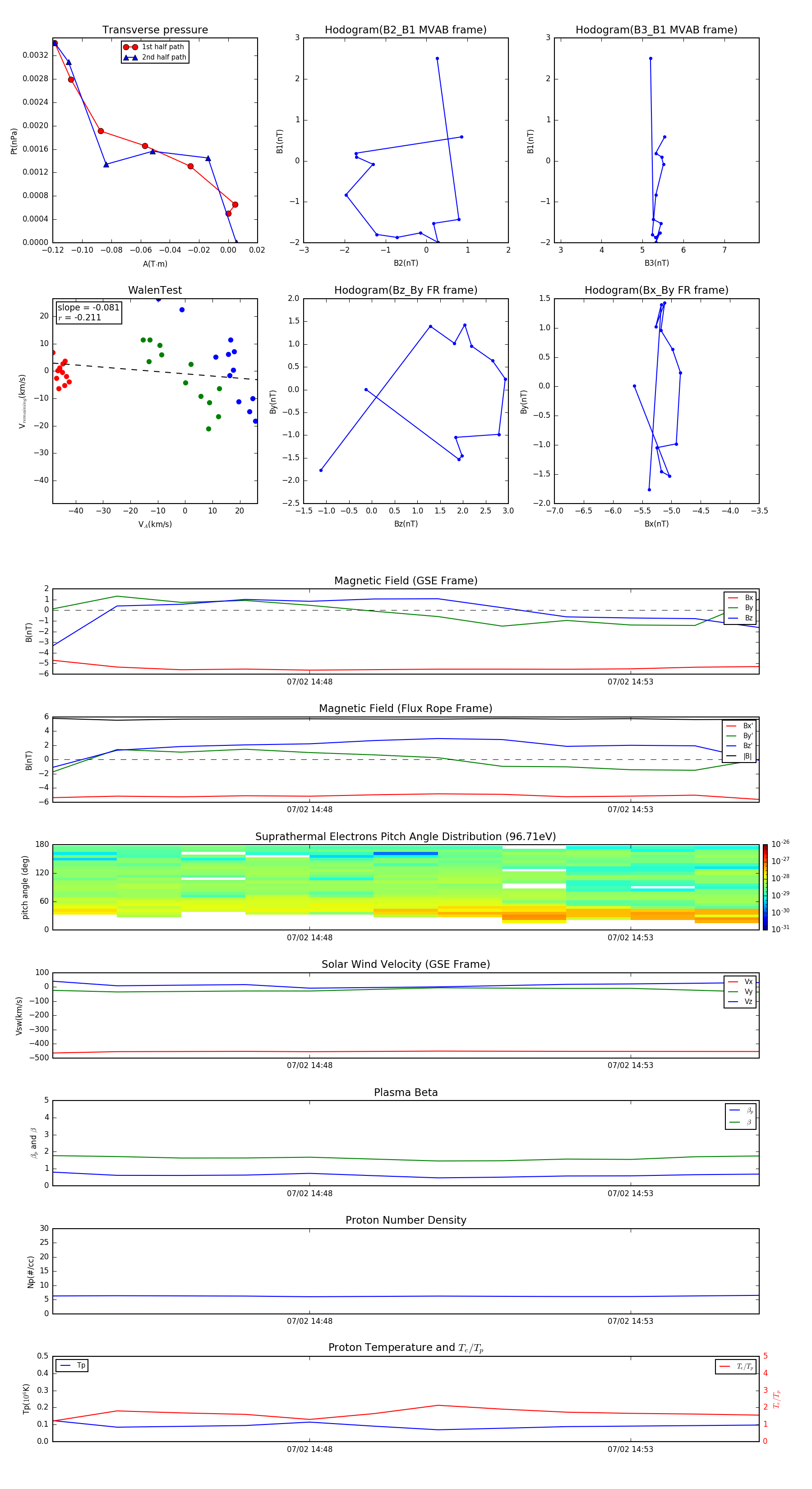
Flux Rope in 2003

Flux Rope Event 2003-07-02 14:44 ~ 2003-07-02 14:55 (12 minutes)


plot