HOME   LIST
‹–   –›

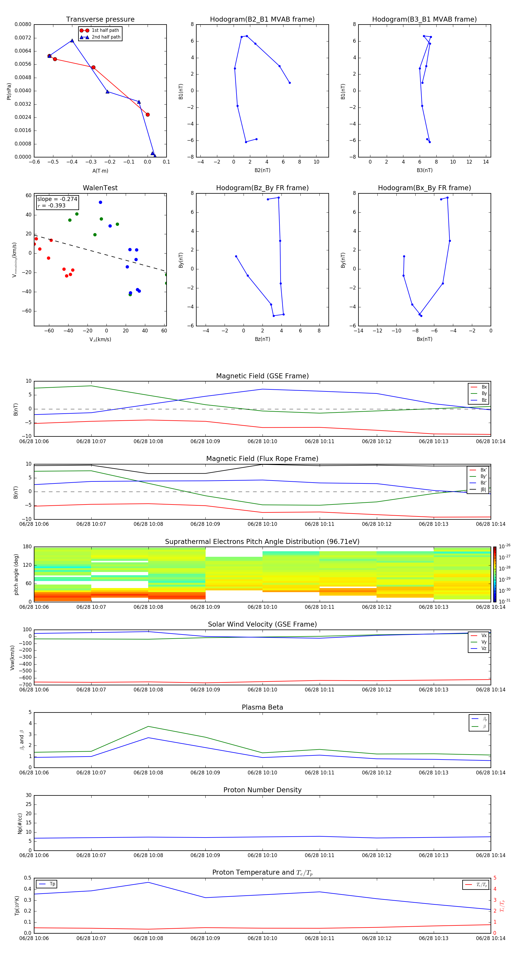
Flux Rope in 2003

Flux Rope Event 2003-06-28 10:06 ~ 2003-06-28 10:14 (9 minutes)


plot