HOME   LIST
‹–   –›

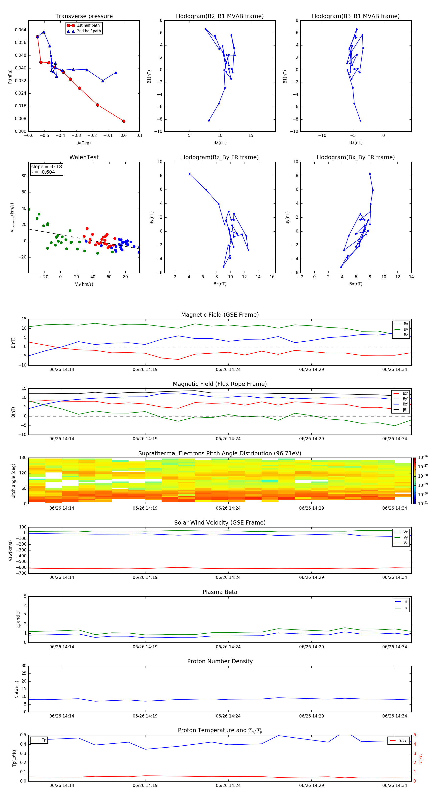
Flux Rope in 2003

Flux Rope Event 2003-06-26 14:12 ~ 2003-06-26 14:35 (24 minutes)


plot