HOME   LIST
‹–   –›

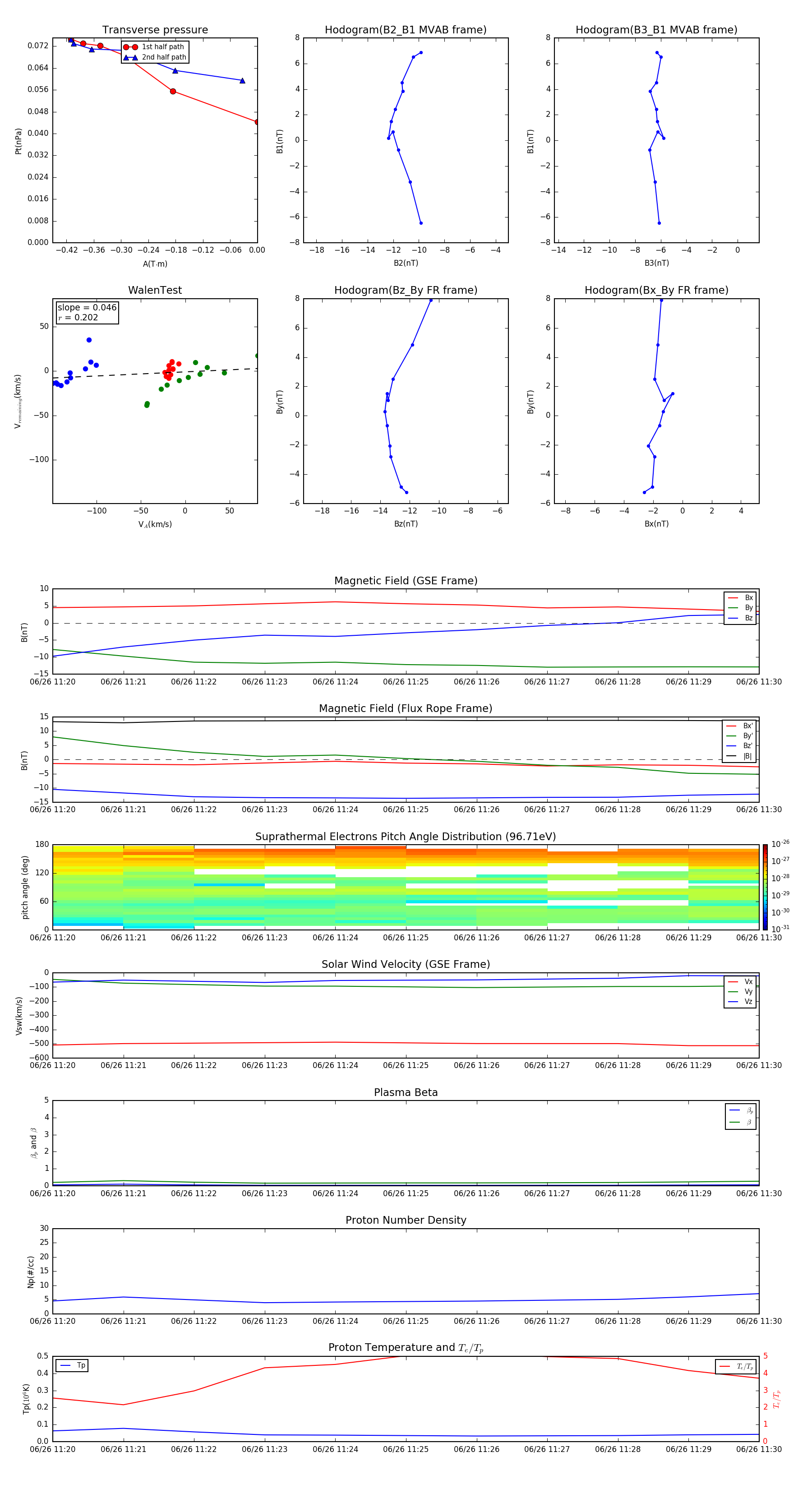
Flux Rope in 2003

Flux Rope Event 2003-06-26 11:20 ~ 2003-06-26 11:30 (11 minutes)


plot