HOME   LIST
‹–   –›

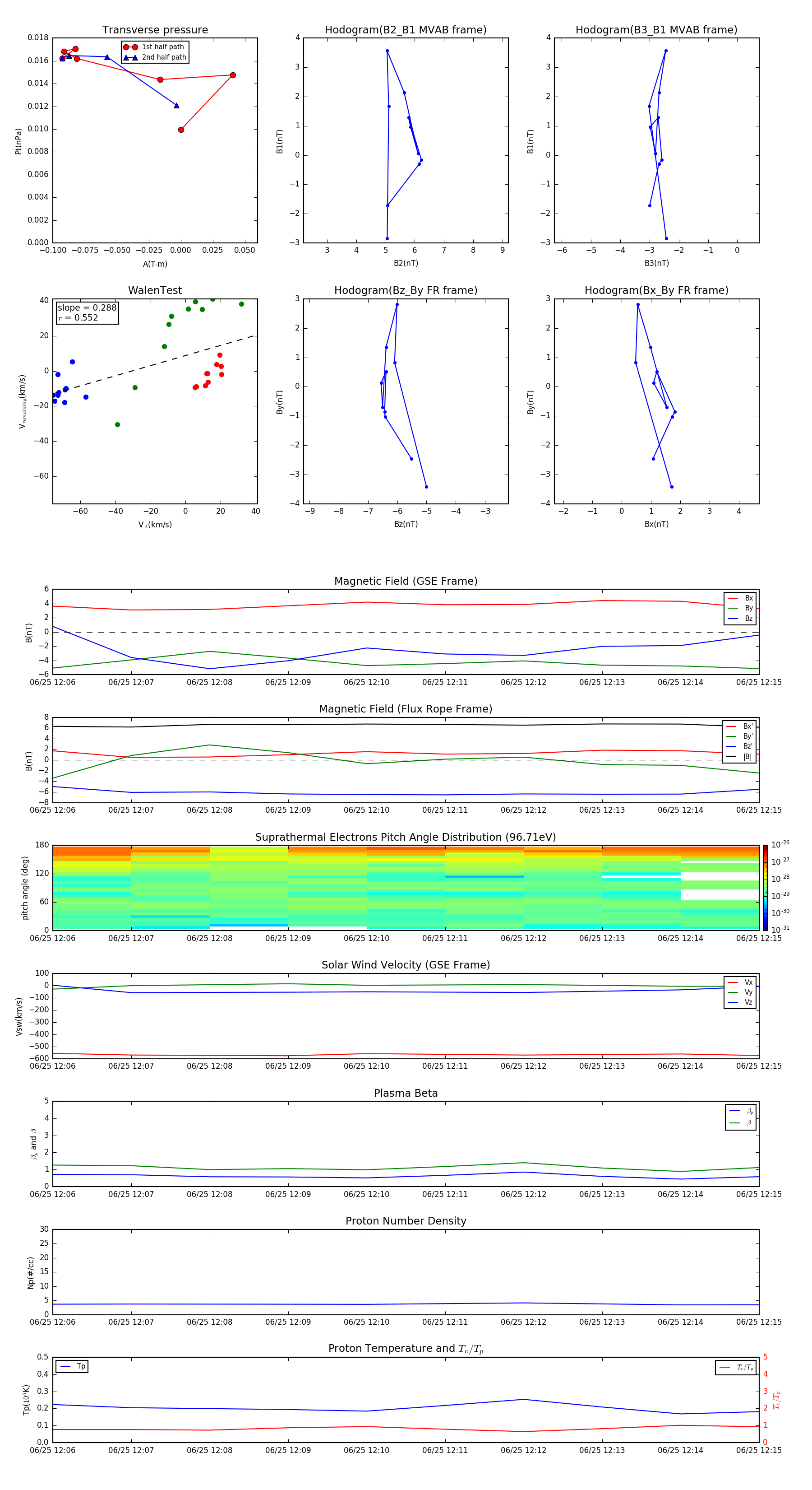
Flux Rope in 2003

Flux Rope Event 2003-06-25 12:06 ~ 2003-06-25 12:15 (10 minutes)


plot