HOME   LIST
‹–   –›

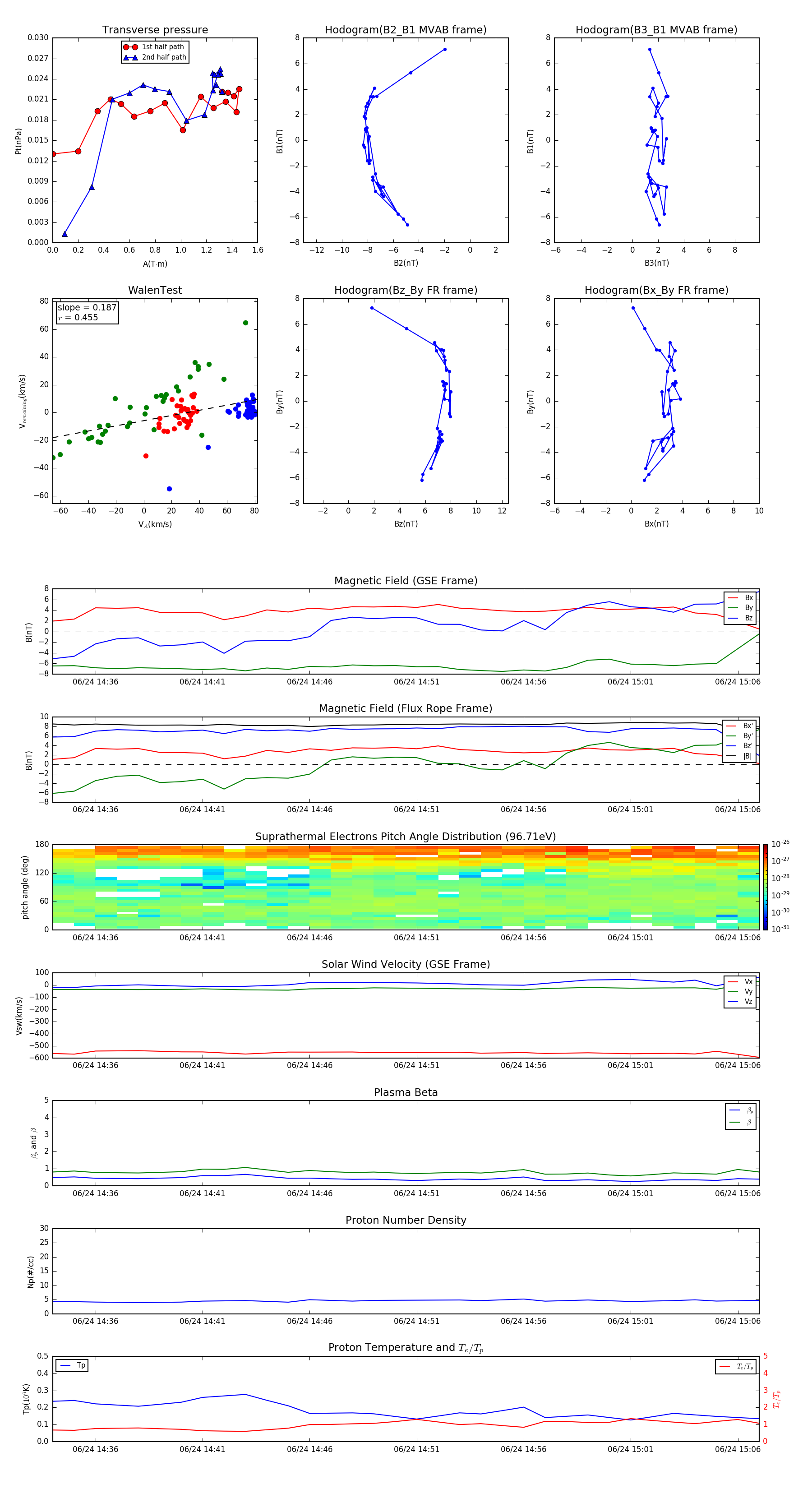
Flux Rope in 2003

Flux Rope Event 2003-06-24 14:34 ~ 2003-06-24 15:07 (34 minutes)


plot